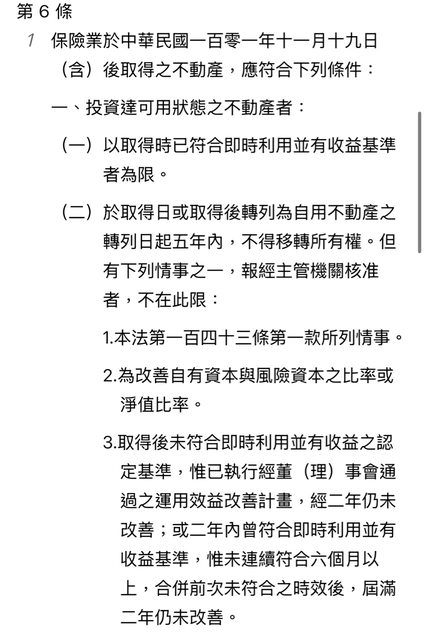
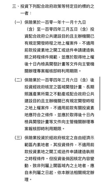
連結: https://www.ctee.com.tw/news/20241029700082-439901 內文: 壽險不動產投資 投報率門檻放寬 將不受央行短期升降息影響,更具穩定性;最快年底上路 2024.10.29 03:00 工商時報 戴瑞瑤 六大壽險投資商用不動產帳列金額 金管會修正保險業投資商用不動產最低投報率,基準利率從現行中華郵政2年期定存利率 ,改為「近五年」中華郵政每年1月1日牌告2年期定存利率平均值,等於壽險業投資商用 不動產將不受中央銀行短期升、降息影響,讓投資商用不動產更具穩定性,預計最快年底 上路 保險局25日已進行草案預告,將對外預告60天。現行保險業不動產投資,最低投報率以中 華郵政2年期定期儲金小額存款機動利率為基準利率,視個案加碼2碼~5碼(1碼是0.25個 百分點)。因央行今年3月升息半碼,目前最低投報率1.72%加5碼後為2.97%;未來新制 若以2024年起前五年1月1日公告牌告利率估算平均1.17%,加5碼後為2.42%,比現在低 許多。 金管會官員表示,壽險業提出建議,因央行從2022年開始升息,導致不動產投資法定投報 率持續上調,但通常壽險不動產投資都屬長期,租約至少三年~五年以上,租約期間若不 符合最低投報率,不可能跟租客重新簽約。考量壽險公司投資的不動產眾多且時間長,遇 到類似情況不會開罰,但壽險公司須不斷向金管會申請專案報准,增添不少行政成本。 官員指出,壽險不動產投資多是為獲取長期穩定的收益,法定最低投報率的基準利率應有 穩定性,因此改採中華郵政每年元旦公布的2年期定存機動利率,中間不管央行怎麼升息 ,皆以當年度1月1日牌告為準,且採五年平均數,可避免壽險業投資商用不動產受到短期 利率調整影響。 壽險業者說明,央行從2022年開始利率連五升,壽險投資不動產最低投報率門檻,從先前 的2.095%已拉高到2.97%、逼近3%,現行壽險投資商辦幾乎無法達到這個報酬率,結果 也反應在壽險資金近年來從商辦大樓縮手。待新制上路後,可望提高壽險投資商用不動產 的意願。 統計至6月底,壽險投資性不動產帳列金額約1.54兆元,國泰人壽仍是壽險最大地主,帳 列金額超過5,000億元,第二為富邦人壽逾2,600億元,南山、新光人壽不動產帳列金額超 過2,100億元,台灣人壽也超過千億元。 心得: 舒服、這樣改真的太舒服了 兆元壽險列地資金差這個最低不動產毛投報率 0.55%真的有差 本來取郵局兩年定存機動利率+5碼 現在採前五年1月1日年初平均利率+5碼 這多爽? 提供一下案例 未來某義信區 台北地上塔 要完工開幕 酒店和商場營運,房東每年整棟的酒店稅後收益 和商場毛租金接近20億台幣好了,那他以2.97% 計算大約673億,那以新制2.42%計算 約為826億台幣,一來一往就差153億 新的房東足以用更好的價格賣出去給壽險業 (前提是要做到這樣的收益) 我記得壽險業投資商用不動產 依據保險法,現在有三種標的 1.馬上有租金的既有存在標的 2. 素地但有條件(見圖 3. 政府配合案件 https://i.imgur.com/Dql7hmm.jpeg
https://i.imgur.com/jg0muin.jpeg
https://i.imgur.com/qmztG63.jpeg
我雪茄館年租金九百出頭算一算也是三億 和三億六,若要出場給壽險業也是不差... -- ※ 發信站: 批踢踢實業坊(ptt.org.tw), 來自: 1.163.252.218 (臺灣) ※ 文章網址: https://ptt.org.tw/home-sale/M.1730467057.A.E40
ceca: 金八條被降低門檻喔. 11/01 21:19
ceca: 不過這個偏向商用. 11/01 21:19
LINPINPARK: 彭大主委之德政 11/01 21:22
flexin: 好事一樁? 11/01 21:25
KrisNYC: 應該是被銀行煩死 不得不開 11/01 21:26
LINPINPARK: 肯定被唸啊,因為收益率真的是偏低呀 11/01 21:26
fireheart988: 店面要解套惹嘛 11/01 21:48
LINPINPARK: 應該是要解套熱QQ 11/01 22:12
fireheart988: 有趣惹 那這樣L大你之前推的樂富會有影響嗎? 11/01 22:19
LINPINPARK: 應該還好,樂富可以借錢,壽險不能,標的不太一樣 11/01 22:24
LINPINPARK: 他借錢要衝3.6-3.8% 11/01 22:31
LINPINPARK: 跟壽險2.97%-2.4標的不太一樣,不過大型的標的應該會 11/01 22:31
LINPINPARK: 被競爭 11/01 22:31
fireheart988: 收到~ 11/01 22:54
stewardship: 金管會竟然連這也要管。。。真糟糕 11/01 23:08
a5292710: 這個是好事啊 11/01 23:13
gordon3519: 這個政策其實是為之前買一堆2.5%的解套,按照這種算 11/02 01:42
gordon3519: 法投報率會逐漸上升,現在買2.42%,明後年不就要違規 11/02 01:42
gordon3519: 了... 11/02 01:42
krit1009: 15樓,壽險所有的業務哪項跟錢無關?本來就歸金管會管轄 11/02 06:41
jerrylin: 投資商用不動產很正常R 11/02 09:11
JOKO58802218: 政府炒房幫凶 11/02 09:34
final9711: 金管會管的可多了 11/02 10:11
PTTMAXQQ: 政府真的都在引導投資到工商用的感覺 11/02 16:08
PTTMAXQQ: 請問這會影響到台中台灣大道上的老商辦嗎? 11/02 16:09
PTTMAXQQ: 那些200坪以上的標的實際投報率現在還有超過3% 11/02 16:09
PTTMAXQQ: 之前我買的至少都還要淨投報率4%起跳才買 11/02 16:10
LINPINPARK: 有機會,不過他們壽險業量體至少要大,10億以上吧我猜 11/02 16:26
LINPINPARK: 單案的量體,才符合他們時間人力機會成本 11/02 16:27
LINPINPARK: 畢竟壽險業不動產投資處,人力不會這麼多 11/02 16:27
welovee: 大型商辦被壽險業買走,自然也會拉動小商辦的市場需求及 11/02 19:01
welovee: 價格,現在台北市的商辦是供不應求,未來大量供給會發生 11/02 19:01
welovee: 在北車特區、北士科、南港等地,可預見未來也是壽險公司 11/02 19:01
welovee: 的主戰場之一。 11/02 19:01
KrisNYC: 商用不動產估值突然+25% 爽 11/02 20:17
PTTMAXQQ: 的確是這樣沒錯…我曾經永豐金要跟我買 11/02 21:25
PTTMAXQQ: 也是談了好久,要層層來看…最後告吹 11/02 21:25
PTTMAXQQ: 因為我持有的這間帳上的投報率照開價有3.5% 11/02 21:27
PTTMAXQQ: 當初他們跟我談的時候我很好奇, 11/02 21:30
PTTMAXQQ: 所以我問一位有賣商辦給壽險業的朋友, 11/02 21:30
PTTMAXQQ: 結果他說從簽約後開始流程跑了整整8個月才完成, 11/02 21:30
PTTMAXQQ: 期間那錢都卡在履保內不能動用, 11/02 21:30
PTTMAXQQ: 然後我就不賣給金控業了。 11/02 21:30