作者elven (elven)
標題Re: [閒聊] 房貸負擔率高其實就是儲蓄超高=.=
時間2024-10-26 16:29:31
https://i.imgur.com/c5nIZfP.jpeg
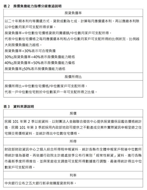
● 房價:
民國 101 年第 2 季以前資料,以財團法人金融聯合徵信中心提供房貸擔保品鑑估價格統
計值,民國 101 年第 3 季起採用內政部地政司提供之不動產成交案件實際資訊申報登錄
之住
宅類交易價格資料,並統計得出中位數住宅價格。
●房貸:
以二十年期本利均等攤還方式,貸款成數為七成,計算每月應償還本利
房貸負擔率=中位數住宅價格貸款月攤還額/中位數月家戶可支配所得。
--> 仔細看了數據定義,覺得奇怪。
我原本以為政府公佈的是實際統計數字。
其實不然。
分子用實價登錄的中位數房價,設算貸7成20年,當成房貸還款。
也就是說,貸款條件與現實脫勾,貸85成到3成都有,20年到40年都有,也有沒貸款的
物件,全部用7成20年的設算值,參考價值高嗎? 為何不用實際數字?
分母用全國中位數所得,也很奇怪。
中位數所得家庭,不論有房貸還是沒房貸的家庭,都被當分母了?
我不明白這數字要表達什麼...
--
※ 發信站: 批踢踢實業坊(ptt.org.tw), 來自: 101.137.64.80 (臺灣)
※ 文章網址: https://ptt.org.tw/home-sale/M.1729931373.A.774
推 vict1: 聯徵有詳細貸款成數跟金額期數 不知道為啥不拿去統計 10/26 16:31
推 kusomanfcu: 所以你現在才發現? 10/26 17:08
→ kusomanfcu: 如果用實際的話含現金買房會是這個數字/3左右吧 10/26 17:09
→ kusomanfcu: 因為一堆沒錢買房的租房仔也在統計數字範圍內做分母 10/26 17:10
→ elven: 對啊,我最近才發現數字定義很奇怪 10/26 17:17