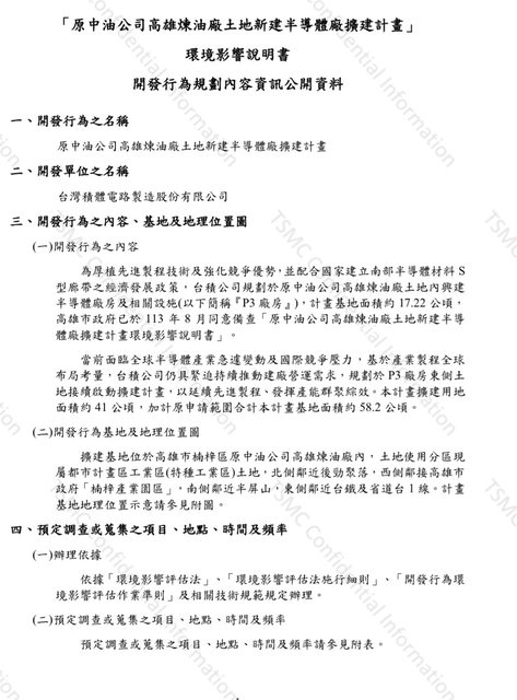
台積電高雄五輕第3期擴建案的環評資料已經上線 看起來會再擴2個廠把五輕蓋滿 這樣整個五輕就會有5個廠 沒想到擴廠進度還滿快的 有點意外 https://i.imgur.com/gSNHxyR.jpeg
https://i.imgur.com/mrcjFyQ.jpeg
-- ※ 發信站: 批踢踢實業坊(ptt.org.tw), 來自: 42.74.60.190 (臺灣) ※ 文章網址: https://ptt.org.tw/home-sale/M.1728269924.A.B92
aloness: 計畫先送沒問題,後面也要看設備商交不交得出10/07 11:01
kenkuo1688: 要噴爛哩 楠梓漢怎麼輸10/07 11:05
aloness: 現在光是寶山,ASML能照計畫交機就阿彌陀佛10/07 11:09
leonidass: 橋頭那裡也在談供水供電了 XD10/07 11:16
lovepork: 其邁英派沒錯吧?10/07 11:26
lovepork: 英派就是老美講什麼他就照辦,沒錯吧?10/07 11:27
z5411: 等你東西真的交都噴到天上去了10/07 11:44
jei01: 據知不只510/07 11:49
wang56: 一個廠都沒完工,還敢6個廠?笑死10/07 12:01
wang56: 真的很愛炒房價10/07 12:01
Wallen: 橋頭有辦法複製竹北的價格曲線?10/07 12:09
wen0418: 鳳山王情緒激動10/07 12:25
SabreN: 12月就要進機台了,廠房已經蓋好了,怎麼還有人在酸沒完工10/07 12:29
SabreN: ?好可憐喔10/07 12:29
a5292710: 時間到人進去、協力廠進去、租屋需求再進去,需求突然10/07 12:29
a5292710: 暴增,大概也慢了。 10/07 12:29
Wallen: 達麗2期也延後開賣了,看來價格不太好 10/07 12:30
a5292710: 要時間啦,現在高雄只有錢進去沒有人,都是錢先到 10/07 12:30
gothmog: 高雄目前台積 計畫蓋2個 , 超過2個都是紙上談兵 10/07 12:43
yeng1217: ceca又贏 10/07 12:43
lovepork: 美國爸爸出來背書,我就信! 10/07 12:46
lovepork: 美國爸爸vs其邁,你信誰? 10/07 12:46
airjade: 傳說中的設備總是不缺席 10/07 12:54
airjade: 臉一直被打總是不信邪 10/07 12:55
SabreN: 花幾百億蓋的廠房看不到,是要把機台塞進你X眼才會有感覺10/07 12:58
SabreN: 是吧?XD10/07 12:58
mind324: 正常操作 你們都不知道那塊地多好 永遠不淹水 10/07 13:14
mind324: 高雄就那塊地是寶地 其他啥小橋科二期根本爛地 10/07 13:14
mind324: 典寶溪只要漲水立刻淹爆 10/07 13:16
mind324: 日本人拿來作工業設施的都是最好的地10/07 13:17
sspider0829: 笑死 內線又丟臉了10/07 13:19
ActionII: 房價都是先炒再說,機器啥時候來哪有差10/07 13:38
ActionII: 捷運站偶爾都能炒錯勒10/07 13:39
lovepork: 開始替機器不來開脫了! 呵呵10/07 13:40
lovepork: 央行天條擋在那 你蓋十幾個廠也沒用10/07 13:41
willy1006: 某人總是可以無限跳針,繼續催眠自己沒關係,還美國爸10/07 13:43
willy1006: 爸勒10/07 13:43
hsiuang: 央行天條還在,量體也大,漲幅有限 10/07 14:25
TK31: 楠梓12345 白埔6789 10/07 14:38
TK31: 12月人員進駐沒錯 10/07 14:39
ZXCWS: 鳳山王震怒 10/07 15:16
ZXCWS: 還是有人不願意接受台積要來高雄 10/07 15:17
mind324: 房價也不見得就會繼續暴漲,但GG不用這塊地就腦袋有洞了 10/07 15:44
mind324: 不用變更又不用徵收,最多就把土挖掉換土而已 10/07 15:44
mind324: 白埔會淹水可能要瘋狂填土 10/07 15:47
mind324: 至少要填到跟省道一樣高 10/07 15:47
e2699096: 教主甚麼時候要認輸R 10/07 18:18
cfk301: 橋頭不會複製啦~竹北又沒捷運。條件不一樣 10/07 19:40
cfk301: 全台唯一有輕軌+捷運+機場+海港的科學園區。沒有對照組 10/07 19:42
cocoi: 不放消息怎麼繼續漲。照我看整個高雄只剩台機電不就好了 10/07 22:20