政府推出了新青安低利高年限政策 騙了一堆年輕人上車 但是等到要交屋的時候才發現銀行根本不做新青安 不然就是給你2.5%利率 靠背,一堆人都因為新青安追高上車了 現在發現交屋貸款利率還升了2碼 然後可能還沒有寬限期,甚至貸不到30年 當初說好的1.775/5/40呢? 原來是卡在銀行法72-2啊 當初推出新青安都沒人想到銀行水位問題嗎? 整個政府官員都沒人想到嗎, 房板也沒半個人想到 -- ※ 發信站: 批踢踢實業坊(ptt.org.tw), 來自: 180.217.251.230 (臺灣) ※ 文章網址: https://ptt.org.tw/home-sale/M.1722521582.A.E9F
kevin28: 有能力買的幾乎都去年推出來 最晚今年初早貸款買了 還在08/01 22:14
kevin28: 那邊觀望?08/01 22:14
FlyinDance56: 土銀/農會可解 08/01 22:14
blargelp: 我猜啦 當時就冷盤持續一年,沒想到景氣會噴成這樣。如 08/01 22:15
blargelp: 果選舉是在2025/1才選,看到現在的房市,應該不會有人敢 08/01 22:16
blargelp: 推新青安 08/01 22:16
FlyinDance56: https://reurl.cc/GpVqnD 08/01 22:16
juice3028: 新青安不公股銀不是是優先受理嗎? 08/01 22:17
twic: 債又開始噴了,到明年股債賺錢的人又拿出來買房... 08/01 22:18
chouvincent: 選舉政策 結案 08/01 22:20
alfi2016: 台版房地美風暴醞釀中 08/01 22:22
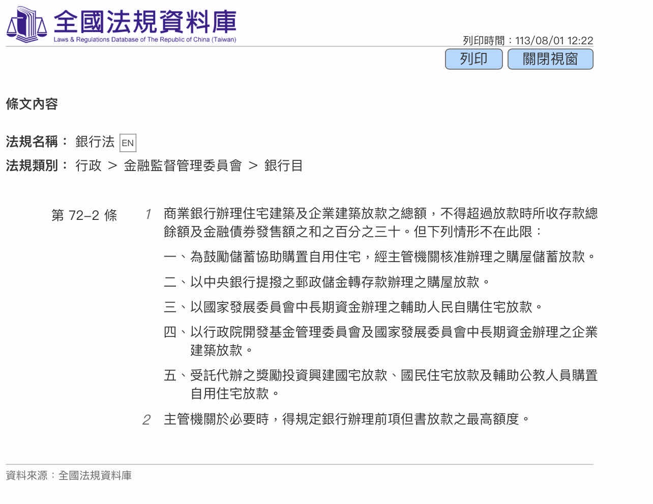
junior020486: https://i.imgur.com/wcxzoEj.jpeg 08/01 22:23
junior020486: 政府耍87啊,明明72-2有但書,但書1-3找一條開給首 08/01 22:23
junior020486: 購就好了 08/01 22:23
blargelp: 每年72-2都在想辦法開後門。但我覺得今年政府可能不敢開 08/01 22:24
blargelp: 欸,誰開誰就是熱盤還在炒房的共犯,政府又怕被罵 08/01 22:24
NovaShin: 是沒有想到賴仔會這麼狠 下個月再來看笑話 08/01 22:25
MgEuCuLiZn: 想到能幹嘛 選贏就裝死 選輸誰敢扛 08/01 22:25
cocoi: 錢多到滿出來,還在水位問題。 08/01 22:27
cocoi: 突然發生的事用一個水位問題就混過去。真是簡單 08/01 22:28
a70327cow: 再開後門8月回流資金炒降息炒 就泡沫了 08/01 22:29
F93935: 美債降溫就沒這個問題了 08/01 22:31
l98: 不是不敢開,是現在執政黨在國會無法取得多數 08/01 22:34
l98: 要開準備被立委炸得滿頭包 08/01 22:35
SaiWan: 他們有在怕被炸的嗎 08/01 22:37
horseorange: 開第一條給首購不就解了 08/01 22:41
Dazzles: 準備爆囉 來看看M2供給變負的 經濟會變怎樣XD 08/01 22:43
avexgroup: 他們會怕?哈 08/01 22:45
mitsloanboy: 新青安是蔡皇的政策,限貸是賴神的政策,立委質詢記 08/01 22:46
mitsloanboy: 得好好看 08/01 22:46
NovaShin: https://i.imgur.com/BF9SwXD.jpeg 08/01 22:54
NovaShin: 給信眾瞻仰 到現在還不敢出來 08/01 22:54
PTTVERTWO: 現在真的一堆20出頭歲被父母帶著去買房的,這些人有寬 08/01 23:04
PTTVERTWO: 限期父母還可以罩一下,沒寬限期我預估會陣亡一半。 08/01 23:04
kusomanfcu: 新青安是成屋 運作一年了喔 08/01 23:12
kusomanfcu: 舊青安的利率直接套新青安的,這買票政策而已 08/01 23:14
kusomanfcu: 又不是只有新青安才有 08/01 23:14
ohdada: 綠40%的信仰 謊言慢慢被戳破 08/01 23:18
bustinjieber: 新青安就揹鍋仔而已,至少不是主因, 08/01 23:28
bustinjieber: 重點是為什麼那麼多買盤‘’近一年出現‘’? 08/01 23:28
bustinjieber: 2016 1.7% 30年為什麼不出現? 08/01 23:28
bustinjieber: 2020 1.31% 30年為什麼不出現? 08/01 23:28
bustinjieber: 非要等到2024 漲了xxx%後再追高? 08/01 23:28
bustinjieber: 然後再用新青安 開寬限比較爽嗎? 08/01 23:28
bustinjieber: 顯然不可能是這個邏輯。 08/01 23:28
bustinjieber: 重點是‘’市場對房市的預期上漲心態‘’, 08/01 23:28
bustinjieber: 這種氛圍跟‘’預售的拉價‘’比較有關係, 08/01 23:28
bustinjieber: 預售價不拉高,中古只能在地上爬, 08/01 23:28
bustinjieber: 所以一切的根源還是來自於預售拉價, 08/01 23:28
bustinjieber: 具體原因就不贅述了; 08/01 23:28
bustinjieber: 只要限制這主因,後續就相對簡單, 08/01 23:28
bustinjieber: 我可以放寬土建融,不限制開案量, 08/01 23:28
bustinjieber: 但低自備優付、建商貸這些我要限制, 08/01 23:28
bustinjieber: 這些降低門檻的方案,有可能會被開刀。 08/01 23:28
gg553: 新青安有沒說不限量嗎? 08/01 23:29
bustinjieber: 反正一步一步來,只要能夠降低 08/01 23:30
bustinjieber: 資金效率的方式政府全部推動, 08/01 23:30
bustinjieber: 稍微會計算的游資就不會進來了, 08/01 23:30
bustinjieber: 實力不夠的跟風仔自然也進不來。 08/01 23:30
pptsuck: 政府把你騙上車然後割韭菜啊 08/01 23:31
ImCPM: 笑死 啊不是說新青安沒佔幾%嗎 08/01 23:42
chouvincent: 讚啊 等青鳥跳樓 08/02 00:22
chouvincent: 一堆青鳥再說政策很好^^ 08/02 00:22
Herohw: 沒跌沒關係重點沒交易 08/02 00:28
Herohw: ,想看房仲還會囂張ㄇ嗎 08/02 00:28
iiqwer: 這政策是炒房還是幫助自住年輕人 顯而易見 房價漲到年輕人 08/02 00:44
iiqwer: 買不起 呵呵 08/02 00:44
FlynnZhang: 最後一個留下來洗碗 08/02 00:59
a96932000: 說限量就搶更兇啊,但沒說明風險就是用著政府的政策被政 08/02 01:26
a96932000: 府搞啊 08/02 01:26
a123454698: 新青安推出就是去年冷盤要幫建商金主清餘屋呀,誰會預 08/02 06:48
a123454698: 期到水位爆滿 08/02 06:48
harlanstars: 要最新、又要最少錢、又要最快,要做夢? 08/02 07:03
bettybuy: 為啥要想 08/02 09:44
bettybuy: 先辦先贏,很多補助不就這樣,有可能無上限嗎 08/02 09:44
gm3252: 當初被騙上車的現在漲多少了 08/02 12:02
gmoz: 能首購的早就被慌到上車光了 剩下的都是不急的首購 慢慢看 08/02 13:07