其實就混凝土設計規範而言,埋設物的規定並沒有一定不能在兩倍梁身內 只說不要影響到強度即可 https://i.imgur.com/pUTCcbB.jpeg
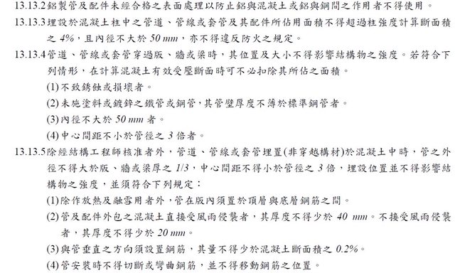
針對規範條文,只有對埋設物的大小和間距做規定,位置反而沒有明文的規定 https://i.imgur.com/LMm7KgJ.jpeg
(當然 規範厚厚一本 如果我有漏掉歡迎先進補充) 而兩倍梁身的規定基本上來至於工程上的習慣和經驗,因為這段區域是所謂的塑鉸區、圍 束曲,是力學上耐震力量的主要位置 所以實務上當然不會希望在這段開孔,而且畢竟這段鋼筋也比較多,開孔也是找麻煩 而原po的規定很可能來自於一些標準圖 但標準圖本身只是一個建議性質 參考性質的東西 像這是結構技師全聯會標準圖的聲明 https://i.imgur.com/SiNDPKP.jpeg
更可以從全聯會更新版本的標準圖看出套管位置並不是一定的規範 這是舊的標準圖 https://i.imgur.com/WFqNik7.jpeg
這是新的標準圖 https://i.imgur.com/XuOVtbG.jpeg
就可以看到全聯會考量了某些而將規定放寬成一倍梁身 所以回到這件事本身應該是要回到h大說的,這是有沒有「照圖施作」的問題,你們得回 到當時的結構設計圖去做參酌跟爭議 旦這根壓公設點交似乎搭不太上邊就是 以上一點建議 -- ※ 發信站: 批踢踢實業坊(ptt.org.tw), 來自: 223.136.48.217 (臺灣) ※ 文章網址: https://ptt.org.tw/home-sale/M.1721360336.A.BEF
colon2: 專業07/19 11:57
KrisNYC: 有關驗屋公司我其實不太喜歡擋人財路 但大部分狀況下07/19 11:59
KrisNYC: 找驗溫 你們裡面沒有人有土木營造背景 結果就是這樣07/19 12:00
KrisNYC: 說穿了就是無端起爭議 如果裡面有專業人士一定會跟你說07/19 12:00
KrisNYC: 這個無關點交 頂多是有否照圖施工 多半也不影響結構07/19 12:01
KrisNYC: 改善的方式為如何如何 你聽完改善方式你就不想動了07/19 12:01
mitchness: 驗屋公司一直都雞蛋裡挑鋼筋的人,缺失越多越好,讓07/19 12:01
abyssa1: 機電消防還是有找第三方驗屋的必要07/19 12:01
KrisNYC: 但你裡面有人有營造背景 那他大概也不會建議你找驗屋07/19 12:02
KrisNYC: 機電消防是不是維護廠商類似太古華電之類的負責驗07/19 12:02
mitchness: 花錢的人覺得錢花得有價值,明眼人看缺失內容,就是笑Y07/19 12:02
mitchness: 笑笑而已,反正95%都是無關痛癢的缺失07/19 12:02
KrisNYC: 我聽過真的有用的 大概就是抓到一些窗框漏水 地磚空心 07/19 12:04
angele: 還有管道間未填實、陽台欄杆固定處未密合、淋浴門下方滲07/19 12:08
angele: 水這種建商好處理,屋主自己找修繕麻煩的項目,驗屋時一07/19 12:08
angele: 併處理也還算值得啦。07/19 12:08
H2: 驗屋跟驗公設不太一樣,驗公設目前多數是機電公司07/19 12:19
H2: 在做,例如華城07/19 12:19
H2: 國霖這些07/19 12:19
H2: 其實他們做驗公設主要的目的也是爭取後面社區機電07/19 12:20
H2: 維護合約給他們07/19 12:20
H2: 其實驗公設的缺點他們都會寫,比較有經驗的也會告 07/19 12:21
H2: 訴你哪些缺點沒什麼大不了,那些違法違規,那些雖07/19 12:21
H2: 然是缺點但基本沒辦法改了07/19 12:21
H2: 還有就是缺失他們不寫容易被追責,但是寫出來了要07/19 12:22
H2: 怎麼處理,比較有經驗的廠商會跟社區說07/19 12:22
boringuy: 管委會自己找結構技師出具檢驗報告啊,有影響結構就讓07/19 12:25
boringuy: 建設公司付檢驗費,不影響就叫驗屋公司付,不是缺失也07/19 12:25
boringuy: 在亂列當然要他們負責07/19 12:25
H2: 缺失跟違法不一定一樣喔07/19 12:28
hung19890901: 我也有爬文爬到在113年結構技師全聯會有修正,謝謝07/19 12:58
hung19890901: 您的專業回覆07/19 12:58
H2: 一般驗公設也沒有在驗結構吧 07/19 13:08
rtfgyrtfgy: 應該是說像這個案子驗消防結果出一個跟結構有關的缺 07/19 13:38
rtfgyrtfgy: 失 畢竟驗屋公司常常不管3721有缺失就狂開 缺失單越 07/19 13:38
rtfgyrtfgy: 長越像有在做事這樣 07/19 13:38