最近有人問 不是說沒二工了 為什麼現在有些案子又開始推二工? 這個部分有點複雜 趁這個機會分析一下 1:土木類二工 陽台外推 露台加蓋 頂樓增建 有動到土木工程 基本上在雙北市即報即拆 https://i.imgur.com/vNUp8pN.jpg
https://i.imgur.com/ScEG3yF.jpg
2:汽車位二工 https://i.imgur.com/Ib2SXyV.jpg
前面講過 這是從台北市雷厲風行後就沒有的二工 3:機車位二工 https://i.imgur.com/LkNRa6J.jpg
這應該是所有銷售最討厭的惡夢 建設公司為了賣相好 把原本的機車位 二工成健身房 大廳 交誼廳 等交屋後被建管處拆掉 沒被發現的機車位也不足 https://i.imgur.com/CpcirjX.jpg
還要手抄心經 基本上磋商顧名思義叫磋商 就是甲方說這樣 乙方說好 然後再逐條寫下來 兩張A4的磋商認真寫大概1.5-2個小時 有些個案會要求一定要手寫 這都不打緊 現在資訊發達 消費者看到有二工就不買 或是交往後才說我不知道有這個 亦或是換約換到第三手 然後家裡健身房給拆了 總之就是麻煩的要死的東西 但自從2015年嚴打後 到去年北市長卸任前幾乎沒看過了 但其中有一點 也是目前沒人有正確答案的點 4:管委會使用空間二工 依照現行法規 只要完工後跟建照圖上不一樣 都叫做二工 也就是一工的建照圖上有花盆沙發 那交屋就要有花盆沙發 拿掉就是二工 如果大廳沒有花盆沙發 放上花盆沙發那也是二工 有畫過AutoCAD都知道 花盆沙發都是有標準圖的 那麼問題來了 管委會使用空間 能不能變成健身房 交誼廳? 法規上是不能的 https://i.imgur.com/LNkuGeT.jpg
但 就是這個but https://i.imgur.com/U6jSVoP.png
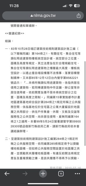
經區分所有權人同意通過 並通報主管機關備查 可以變更管委會空間的用途 https://i.imgur.com/UriBECx.png
再來是管委會使用空間依法 可以成為住戶休閒 休憩 活動之區域 所以管委會空間的二次工程 只要在區分所有權人同意後經備查 可以變更其使用項目 就跟某些社區機車位不夠 經區權同意通過後 把殘障車位隔成兩個車位出租 這個動作建商做 違法開罰 這個動作經過社區自治條例後 合法 所以現在就有人問 Nn你不是說沒二工了為什麼現在又有 為求精確 前三項基本上找不到了 第四項牽涉到社區自治 只要社區區分所有權人同意 並且沒有危害消防逃生 基本上沒有太大的問題 如果真的要滑坡 大廳的所有沙發桌椅動都不能動 一動就是二工 用這樣的邏輯應該會比較好懂 -- ※ 發信站: 批踢踢實業坊(ptt.org.tw), 來自: 114.36.107.93 (臺灣) ※ 文章網址: https://ptt.org.tw/home-sale/M.1695310676.A.DE7 ※ 編輯: NovaShin (114.36.107.93 臺灣), 09/21/2023 23:38:56 ※ 編輯: NovaShin (114.36.107.93 臺灣), 09/21/2023 23:44:42
uvuv: 感謝分享09/21 23:46
jamo: 機車停車格,在某些豪宅裡面其實是很雞肋的東西。不去二工它09/21 23:46
jamo: 我個人覺得是非常智障且浪費空間的事情。不過台灣嘛,法規粗09/21 23:46
jamo: 糙也不是一兩天的事情了,比起機車停車格二工,那個無腦的豪09/21 23:46
jamo: 宅線影響嚴重程度高多了。一樣是狗吠火車,政府也沒想要管你09/21 23:46
jamo: 的意思,所以,賺錢比較重要吧,其它就隨意了~09/21 23:46
豪宅無所謂 但有問題的都是小宅弄到後面沒機車位 https://reurl.cc/2EZob6 這個東西到今年都還沒結論 只能說台灣離法治還有很遙遠的距離 政府也是很奇葩 管委會使用空間的用意 就是管委會與區分所有權人 決議空間如何使用 這個不行那個不行 真的那麼愛管怎麼不來當委員? 到後面建商索性都放活動桌椅 消防安檢就推到旁邊去置放 平常就…給區分所有權人用呀 要知道管委會使用空間屬大公 也就是所謂的公共空間 屬全體區分所有權人持有 也就是可以透過區分所有權人大會 變更使用之 台灣需要更多的知識普及 才能在對的時間選出對的人 制定對的法規 而不是一直投一些白痴 制定不合時宜的笨蛋法規 但這些笨蛋還是現在進行式喔
SouthEast62: 豪宅裡的機車停車格,目前看過最安全且勉強算是合09/21 23:57
SouthEast62: 法的用法,是用來當作訪客臨時停車用。因為沒有實09/21 23:57
SouthEast62: 際上多裝任何違規結構,只是地上多畫一套線,若有09/21 23:57
SouthEast62: 需要隨時退回原用途都沒困難。09/21 23:57
※ 編輯: NovaShin (114.36.107.93 臺灣), 09/21/2023 23:58:33
NovaShin: 主要是變更的時間點,政府對建商從嚴09/21 23:59
NovaShin: 交往後經區權會投票多數決有會議紀錄問題就比較小09/21 23:59
NovaShin: *交屋09/21 23:59
jamo: 台灣常常都是頭痛醫頭腳痛醫腳,願意作長期規劃的人很少,也09/22 00:06
jamo: 很容易選不上。到近幾年更嚴重,連毛病都不醫了~~笑罵由他笑09/22 00:06
jamo: 罵,好官我自為之~~09/22 00:06
講到這還有一個點 就是一堆笨蛋都審委員 沒有實務經驗卻又愛出餿主意 一下冷氣可以掛陽台外面 一下又說放外面破壞外觀所以要放陽台裡面 阿甘正傳你他娘親身體健壯 冷氣放在陽台 陽台都審委員要求實心牆 熱風是要往哪吹? 做了十幾年代銷 除了了解建商素質 資本主義遊戲規則之外 最大的收穫就是可以站在高點往下看 看台灣有多少壞蛋訂定多少惡法或笨法 讓老百姓明明能好過卻又要難過 所以每次遇到政黑板的都會讓人很火 標準的把自己賣掉還幫忙數錢 別人要來救你還說不用我被虐得很爽 真心蠢蛋 ※ 編輯: NovaShin (114.36.107.93 臺灣), 09/22/2023 00:13:26
carterdunk: 汽車格 機車格 先畫好格子 檢查的時候清空就好09/22 00:19
carterdunk: 這不叫二工 這叫做違規使用 沒事的09/22 00:20
carterdunk: 看看那慶城街購物廣場精美的一樓就知道了09/22 00:20
SouthEast62: 都審委員通常都還算專業了啦,我跟你說那個環評委09/22 00:27
SouthEast62: 員才真的一堆環保專業、建築零蛋的蒲隆貢。之前曾09/22 00:27
SouthEast62: 經參與過某銀行總部環評案,因為基地內有列管老樹09/22 00:27
SouthEast62: 開挖比例只有四十幾,所以18樓不到的大樓得挖到好09/22 00:27
SouthEast62: 像地下六才夠,結果竟然有某知名環保專家說開挖深09/22 00:27
SouthEast62: 度太深、土方量有過大疑慮,建議減少開挖樓層,業09/22 00:27
SouthEast62: 主跟建築師面有難色,搞到最後是市府自己交通單位09/22 00:27
SouthEast62: 的人跳出來說委員地下室挖不夠會無法滿足最低法停09/22 00:27
SouthEast62: 需求!才解套…09/22 00:27
SouthEast62: 喔喔喔,我想到了,同一案其他委員的意見,地上屋09/22 00:32
SouthEast62: 建蔽率只有2x%,地下挖4x%,委員說地下幹嘛超過地09/22 00:32
SouthEast62: 上快一倍,要求減少開挖率。建築師很想爆氣:啊幹09/22 00:32
SouthEast62: 地上法定允許45%我自己砍一半讓出空間給路人,是我09/22 00:32
SouthEast62: 在做善事,怎麼反而因此被釘。那我地上蓋45%地下挖09/22 00:32
SouthEast62: 50%是不是上下就相近了?到底是在供三小……09/22 00:32
KrisNYC: "委員"真的一堆普龍共 最麻煩的事還嗆不得09/22 00:46
SouthEast62: 回覆委員意見時第一句都要說「謝謝委員指教」(但09/22 00:51
SouthEast62: 心裡髒話已經成串……)09/22 00:51
chen831030: 字很漂亮(歪樓)09/22 01:16
suhhwanjen: 專業 學到了09/22 03:30
kyova: 講的詳細。09/22 07:28
ctfs2001: 建照圖上有沙發花盆的標準圖?亂講一通...09/22 08:12
ctfs2001: 建照圖上根本不會有家具好嗎09/22 08:13
如果有 跟你賭整本藍曬圖吞下去好嗎? https://i.imgur.com/4e4QJfo.jpg
https://i.imgur.com/UbkCLVa.jpg
uvuv: 感謝分享09/21 23:46
jamo: 機車停車格,在某些豪宅裡面其實是很雞肋的東西。不去二工它09/21 23:46
jamo: 我個人覺得是非常智障且浪費空間的事情。不過台灣嘛,法規粗09/21 23:46
jamo: 糙也不是一兩天的事情了,比起機車停車格二工,那個無腦的豪09/21 23:46
jamo: 宅線影響嚴重程度高多了。一樣是狗吠火車,政府也沒想要管你09/21 23:46
peernut: 男友上包養網 該放生嗎09/21 23:46
jamo: 的意思,所以,賺錢比較重要吧,其它就隨意了~09/21 23:46
SouthEast62: 豪宅裡的機車停車格,目前看過最安全且勉強算是合09/21 23:57
SouthEast62: 法的用法,是用來當作訪客臨時停車用。因為沒有實09/21 23:57
SouthEast62: 際上多裝任何違規結構,只是地上多畫一套線,若有09/21 23:57
SouthEast62: 需要隨時退回原用途都沒困難。09/21 23:57
xikimi: 是這個包養平台09/21 23:57
NovaShin: 主要是變更的時間點,政府對建商從嚴09/21 23:59
NovaShin: 交往後經區權會投票多數決有會議紀錄問題就比較小09/21 23:59
NovaShin: *交屋09/21 23:59
jamo: 台灣常常都是頭痛醫頭腳痛醫腳,願意作長期規劃的人很少,也09/22 00:06
jamo: 很容易選不上。到近幾年更嚴重,連毛病都不醫了~~笑罵由他笑09/22 00:06
Avero: 交男友跟包養有什麼差別09/22 00:06
jamo: 罵,好官我自為之~~09/22 00:06
carterdunk: 汽車格 機車格 先畫好格子 檢查的時候清空就好09/22 00:19
carterdunk: 這不叫二工 這叫做違規使用 沒事的09/22 00:20
carterdunk: 看看那慶城街購物廣場精美的一樓就知道了09/22 00:20
SouthEast62: 都審委員通常都還算專業了啦,我跟你說那個環評委09/22 00:27
ejoz: 包養網到底在紅什麼?09/22 00:27
SouthEast62: 員才真的一堆環保專業、建築零蛋的蒲隆貢。之前曾09/22 00:27
SouthEast62: 經參與過某銀行總部環評案,因為基地內有列管老樹09/22 00:27
SouthEast62: 開挖比例只有四十幾,所以18樓不到的大樓得挖到好09/22 00:27
SouthEast62: 像地下六才夠,結果竟然有某知名環保專家說開挖深09/22 00:27
SouthEast62: 度太深、土方量有過大疑慮,建議減少開挖樓層,業09/22 00:27
FishRoom: 有人被包養09/22 00:27
SouthEast62: 主跟建築師面有難色,搞到最後是市府自己交通單位09/22 00:27
SouthEast62: 的人跳出來說委員地下室挖不夠會無法滿足最低法停09/22 00:27
SouthEast62: 需求!才解套…09/22 00:27
SouthEast62: 喔喔喔,我想到了,同一案其他委員的意見,地上屋09/22 00:32
SouthEast62: 建蔽率只有2x%,地下挖4x%,委員說地下幹嘛超過地09/22 00:32
KsiR: 求包養...管飽就好XD09/22 00:32
SouthEast62: 上快一倍,要求減少開挖率。建築師很想爆氣:啊幹09/22 00:32
SouthEast62: 地上法定允許45%我自己砍一半讓出空間給路人,是我09/22 00:32
SouthEast62: 在做善事,怎麼反而因此被釘。那我地上蓋45%地下挖09/22 00:32
SouthEast62: 50%是不是上下就相近了?到底是在供三小……09/22 00:32
KrisNYC: "委員"真的一堆普龍共 最麻煩的事還嗆不得09/22 00:46
peoples: 阿姨!我不想努力了(求包養)09/22 00:46
SouthEast62: 回覆委員意見時第一句都要說「謝謝委員指教」(但09/22 00:51
SouthEast62: 心裡髒話已經成串……)09/22 00:51
chen831030: 字很漂亮(歪樓)09/22 01:16
suhhwanjen: 專業 學到了09/22 03:30
kyova: 講的詳細。09/22 07:28
wilmer: 有沒有富二代要包養09/22 07:28
ctfs2001: 建照圖上有沙發花盆的標準圖?亂講一通...09/22 08:12
ctfs2001: 建照圖上根本不會有家具好嗎09/22 08:13
Mayfair0597: 謝謝,長知識了09/22 08:25
NovaShin: https://i.imgur.com/hoemGBr.jpg 09/22 08:35
NovaShin: 網路隨便找都一堆 09/22 08:35
badlip: 身邊有朋友被包養 09/22 08:35
knifechen: 他說建照你說藍晒是要人家吞啥...而且完工的使照圖會再 09/22 08:43
knifechen: 修改。只有最後核定的使照圖面才是政府依據好嗎,有常 09/22 08:44
knifechen: 識的建商都是在最後階段修改。一般移動式家具也不會畫 09/22 08:44
william826: 雙北外 叫做類加工 09/22 08:44
NovaShin: https://i.imgur.com/g1rZLbx.jpg 09/22 08:45
piggyoil: 亞洲最大包養平台上線了 09/22 08:45
knifechen: 上去,諸如桌椅花盆家具都不會畫好嗎。 09/22 08:45
NovaShin: 藍曬不就建照曬出來的?欸你們菜雞回新手村好嗎 09/22 08:45
NovaShin: 那是因為你們沒看過有畫的 還要凹嗎09/22 08:46
NovaShin: https://i.imgur.com/28V0Gvw.png09/22 09:16
NovaShin: 公益設施那個一槓跟三個房型是什麼?人跑哪去了?09/22 09:17
TwixBar: 包養SD = SugarDaddy?09/22 09:17
NovaShin: *正方形09/22 09:17
OPOGOPO: 正因為有畫上去,日後與圖不符會有爭議,所以竣工圖上習 09/22 09:36
OPOGOPO: 慣上(至少我經手過的案子)非固定的家具都不會秀出09/22 09:38
VVVV5555: 買雙北自找的 其他縣市有人情味根本不會拆 09/22 09:48
VVVV5555: 只有雙北不通人情 凡事不留情面 09/22 09:48
boggicer: 這個包養網正妹好多 是真的嗎 09/22 09:48
OPOGOPO: 我剛剛看了一下手邊幾個已結案的竣工圖,我只看一樓,真 09/22 10:02
OPOGOPO: 的都沒有把家具畫上去,好奇怎麼會有建商搬石頭砸自己腳 09/22 10:04
NovaShin: 認真負責呀 國泰標準就是按圖施工 你是哪間說來聽聽 09/22 10:18
OPOGOPO: 小間公司沒辦法跟一線品牌比,不過N大上面秀的也不是竣工 09/22 10:22
OPOGOPO: 圖,不知道有沒有國泰潤泰的圖可以分享學習一下 09/22 10:23
Chiason: 真的有這麼多人在找包養 09/22 10:23
NovaShin: 潤泰到現場看就有 他們會把圖放在模型旁邊讓你翻 09/22 11:24
NovaShin: 我秀的是建照圖啦~竣工我們銷售看不到 09/22 11:25
NovaShin: 你說的沒錯,我只是對上面那兩個吐槽哥有意見,沒看過 09/22 11:30
NovaShin: 就說別人亂講一通,然後罵完就跑~mmmrrrr 09/22 11:30
OPOGOPO: https://i.imgur.com/yawDXrE.jpg 09/22 11:46
Markell: 有人可以分析一下包養平台的差異嗎 09/22 11:46
OPOGOPO: https://i.imgur.com/ZeebIta.jpg 09/22 11:47
OPOGOPO: 兩個案子的竣工圖 09/22 11:48
OPOGOPO: 竣工圖就建照圖修正的,跟銷售現場的圖面有差 09/22 11:54
OPOGOPO: 我晚點問一下代銷,看他們有沒有遇過潤泰案場把建照圖放 09/22 11:55
OPOGOPO: 模型旁給人翻的... 09/22 11:55
fuoya: 那個包養網人最多XD 09/22 11:55
NovaShin: 萬花園有呀 我們賣的 09/22 13:00
NovaShin: 但我想問 爭這個幹嘛?爭贏有獎嗎 09/22 13:00
cwud159nfss: 感謝分享~ 受益良多 09/22 13:53