※ 引述《H2 (超級噴火龍X)》之銘言: : 這是一個打迷糊仗的新聞 : 首先,原本修訂前的條文 : 鄰損一樣是"由監造方認定", 我查了五都跟台北新舊規定, 只有台北2022年修改規定由建方勘查並製作報告 其餘五都跟台北舊規, 都是多方會勘, 監造出報告 勘查 安全報告 台北新 https://i.imgur.com/SqvrGTy.png
(2022) 建方勘查 建方製作安全報告, 監造簽名 台北舊 https://i.imgur.com/ErJMW29.png
(2022前) 受損戶、起造、承造、監造(拆)會勘 監造(拆)出具書面報告 新北  https://i.imgur.com/oMy7S2j.png
監造、承造現場勘查    監造、承造出具安全鑑定書 桃園 https://i.imgur.com/D2Nk2P5.png
受損戶、起造、監造、承造、本府勘查  監造、承造出具安全報告書 台中 https://i.imgur.com/1ba3dbA.png
受損戶、起造、監造、承造會同勘查   監造出具報告 台南 https://i.imgur.com/orO5Ypn.png
監造、承造現場勘查 監造檢具安全鑑定書 高雄 https://i.imgur.com/z51adxp.png
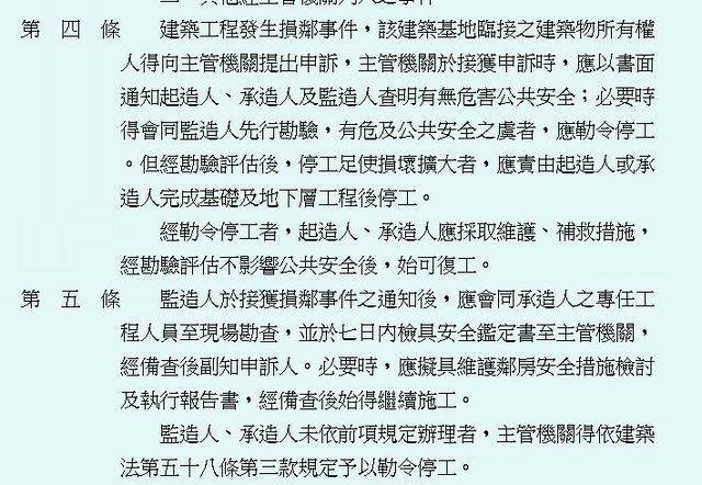
主管機關先勘查有無公共安全問題 監造送安全報告書 監造、起造、承造勘查 -- 願歲月靜好,現世安穩 -- ※ 發信站: 批踢踢實業坊(ptt.org.tw), 來自: 1.169.90.225 (臺灣) ※ 文章網址: https://ptt.org.tw/home-sale/M.1695138701.A.D33
mark0204: 有 https://reurl.cc/3ejLG0 建議修改"台北新"寫法 09/19 23:59
IBIZA: 這邊的台北新 指的是2022年修改的 上面最新版是這次事件 09/20 00:01
IBIZA: 後才改的 09/20 00:01
thirdlittle: 柯文哲修的法規變成是最有利建商的版本,這也間接造 09/20 00:02
thirdlittle: 成這次大直案倒塌 09/20 00:02
silberger: 有人知道包養SD是什麼嗎 09/20 00:02
HERMAN06: 阿北務實阿北可愛阿北不可能有錯! 09/20 00:27
frowning1226: 推~ 09/20 00:44
arock117020: 講的精確一點,疑似鄰損事件的初步認定,台北的規定 09/20 00:50
arock117020: 是最有利建方的,球員兼裁判的指責大多是針對初步認 09/20 00:50
arock117020: 定。 09/20 00:50
xayile: 一定又是這包養網 09/20 00:50
arock117020: 而且依2022的規定,監造只要簽名不用出具報告,也許 09/20 00:50
arock117020: 最後到法院,法院會認為監造不用為報告內容本身的真 09/20 00:50
arock117020: 實性擔責,因為監造只是根據建方提供的內容,依專業 09/20 00:50
arock117020: 合理判斷安全性,並不負責審查建方資料的真偽。 09/20 00:50
tfct: 推 09/20 01:46
cazo: 包養平台不意外 09/20 01:46
bms: 2022改的跟科有什麼關係 硬要抹很好笑耶 09/20 01:54
bms: 推錯時間 拍謝 09/20 01:55
jaricho: 科粉急了嗎? 09/20 02:06
xa9277178: 樓上a大看來法學素養很優秀 知道法院可以幫監造免責 09/20 02:52
xa9277178: 看來大家都可以當監造簽名了 反正不用負責 09/20 02:52
izilo: 覺得包養網EY嗎 09/20 02:52
Anyotw: 白紙黑字是放水,但為什麼要放啊0.0 09/20 06:24
Anyotw: 這是台北市蓋特別快的秘密之一嗎 09/20 06:24
jemdogdog: 09/20 06:34
encoreg57985: 修法前也是監造簽名喔 09/20 08:14
IBIZA: 樓上不要睜眼說瞎話 09/20 08:38
SEDAP: 包養網站葉配啦 09/20 08:38
IBIZA: 修法前很明確是四方會勘、監造出報告 09/20 08:38
IBIZA: 條文都附了 09/20 08:39
jack8759: 推 09/20 15:22