作者maniaque (e)
標題Re: [新聞] 台灣MG休旅「官網暫停接單」!恐受國產
時間2024-08-17 09:55:10
※ 引述《chandler0227 (錢德勒)》之銘言:
: 標題: Re: [新聞] 台灣MG休旅「官網暫停接單」!恐受國產
: 時間: Sat Aug 17 09:14:27 2024
:
:
: 2023年8月
:
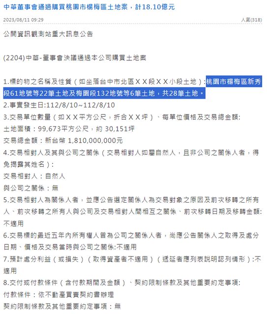
: 中華董事會通過購買桃園市楊梅區土地案,計18.10億元
: https://reurl.cc/dy2n9D
:
: 桃園市楊梅區新秀段61地號等22筆土地及梅園段132地號等6筆土地,共28筆土地。
: https://i.imgur.com/nLi9kit.png
:
:
:
: 2024年7月
:
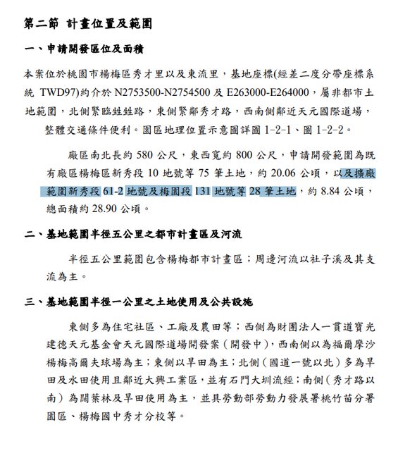
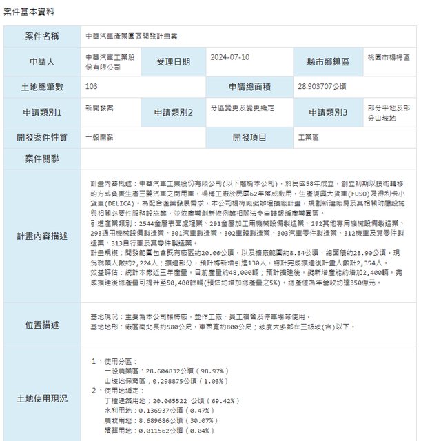
: 中華汽車產業園區開發計畫案
: https://reurl.cc/WNrxyZ
:
: https://i.imgur.com/zX5gfdO.png
:
: 開發計畫書件(節錄部分內容)
:
: https://i.imgur.com/1IFFybI.png
: 配合市場需求於2022年導入英國MG品牌,進軍中型休旅車市場擴大整體產能。
:
: https://i.imgur.com/5rE5qNy.png
: 擴廠範圍新秀段61-2地號及梅園段131地號等28筆土地
:
:
:
: 簡單講,中華在2023年購地、2024年7月變更工業區
:
: 時間點都早於國產自製率出來的新聞
:
: 代表中華早知情
:
: 甚至連分年度達到的自製率%數都有談好
好歐,
請提出中華汽車工業(股票代號2207)當初提交擴廠計畫時
已有向政府方面 "明確承諾過"
要達成(甚至高過)
如產發署113.07.26新聞公告的分年自製率15% 25% 35%.
的 [證明資料]
https://www.ida.gov.tw/ctlr?PRO=news.rwdNewsView&id=42686
(或者政府核定計畫時已有附帶但書,
或者是當時委員審查會議紀錄,或者相關決議)也行
如未能於明日此時前,提出適切補充資料佐證台端所言為真,
堪可認定 台端涉嫌蓄意誤導本版版友認為是
中華汽車單方不願意履行先前所承諾之上揭"分年國產化自製率比例"
在先
本人將向板主檢舉台端涉嫌造謠,並請板主依板規處置
ps.順道一提,某位剛卸任的小姐,也曾經承諾過 台灣不缺電
pps.別騙人以前沒寫過報告寫過計畫啦,審查委員都當過不知道幾次了
(寫計畫,畫大餅,這邊有曾幫老闆寫計畫的助理還是菸酒生,誰沒幹過啊...)
:
: 不然政府要硬幹的話何不直接一點拉高到50%以上,讓國內只剩國瑞能活下來呢
:
:
:
: 一般吃瓜群眾只會看到自製率新聞7月底出來,8/1開始實施上路
:
: 從這落後資訊去論述:政策都沒有溝通就實施是故意針對MG"突襲"
:
: 我不知道該說什麼(攤手)
:
:
:
: ※ 引述《turndown4wat (wat)》之銘言:
: : ETtoday 2024-08-16 11:09
: : 台灣MG休旅「官網暫停接單」!恐受國產零件新制衝擊?官方回應了
: : https://cdn2.ettoday.net/images/7741/e7741169.jpg
: : https://cdn2.ettoday.net/images/7803/7803133.png
: : 記者徐煜展/綜合報導
: : 今年8月1日經濟部祭出國產汽車零件自製率新制,實則影響到不少大陸品牌,MG、大通首
: : 通其衝,而8月16日台灣MG官網無預警停止MG4線上接單,官方也在官網公告最新回應。
: : 台灣MG於官網表示,一直以來嚴格並遵守並符合政府法規,未來持續強化在地供應鏈合作
: : ,積極促進台灣汽車工業發展,至於MG4暫停接單,新車交付至8月底,已完成訂單的交易
: : 條件不變,HS、ZS車系不受影響。(官方說明連結)
: : 台灣MG4官網無預警暫停接單,令人聯想起對於8月1日新制度上路,事實上,中華汽車已
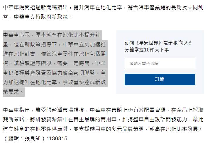
: : 在8月15日對外回應,支持政府新政策,並推動加速在地化產業推進。
: : 中華汽車對於新制表態支持,為了將加速與其他產業合作,加速旗下汽車零件開模、組裝
: : 、驗證等階段,讓未來旗下汽車能達到政府要求的3年內達到35%。
: : 事實上,新制度上路確實對MG有不少影響,最新疑似經端端曝光給消費者回應,因應政府
: : 於2024年8月1日實施之【在地化供應鏈合作價值比率】新政策,對於8月底後無法完成交
: : 付訂單的MG4準車主深表歉意,我們正積極克服政策要求與滿足自製率規定,待符合相關
: : 規定恢復生產後,將努力盡早交付車輛,在此期間,懇請準車主給我們多點時間、理解與
: : 耐心。
: : https://cdn2.ettoday.net/images/7798/7798434.jpg
: : 華汽車自代理MG後,HS、ZS、MG4為台灣消費者帶來不一樣的新選擇,成功打下品牌知名
: : 度,接下來裕隆汽車也送測上汽大通G50 Plus MPV,雖尚未提到後續經商代理,但可確定
: : 的是,大通G50 Plus MPV已在最後籌備階段,未來國產化上市,也勢必要達到政府新制要
: : 求。
: : https://youtu.be/sef3A9e16gE
: : 原文網址:
: : https://speed.ettoday.net/news/2798568
: : https://www.kingautos.net/358502
: : 今天股價還大漲1%是不是代表已反應了?
: : 感覺應該是既然要國產乾脆把電車給N7算了
: : MG漲價大家還會買嗎?
: : -----
: : Sent from MeowPtt on my iPhone
: :
:
: --
: ※ 發信站: 批踢踢實業坊(ptt.org.tw), 來自: 220.133.134.164 (臺灣)
: ※ 文章網址: https://ptt.org.tw/car/M.1723857270.A.387
: → segio: 所以說是中華和政府喬好打假球的意思? 08/17 09:16
: 中華那麼大,又是除鴻華外第二家政策大力支持整車自研的廠家
: 怎麼可能政府都不跟中華溝通就讓自製率政策硬上?
: ※ 編輯: chandler0227 (220.133.134.164 臺灣), 08/17/2024 09:18:54
: → ilovedirk41: 有配套會搞到突然宣布停產? 08/17 09:20
: 推 Det1024: 反而比較像是要政府背鍋;中華:「是政府要提高自製率, 08/17 09:20
: → Det1024: 我才要漲價的╮(╯∀╰)╭」 08/17 09:20
--
※ 發信站: 批踢踢實業坊(ptt.org.tw), 來自: 180.217.147.21 (臺灣)
※ 文章網址: https://ptt.org.tw/car/M.1723859711.A.814
噓 t20317: 呵呵 08/17 10:00
推 sted0101: 推測啦 假設一下不行? 08/17 10:01
推 chillybreeze: 歷史文件啦!時空背景不同啦! 08/17 10:06
推 jason89514: 你怎麼不自己找,要別人找 08/17 10:09
噓 jason0330: … 08/17 10:21
推 chrischiu: 加入wto後就是不要求自製率啊,只是現在走回頭路 08/17 10:31
→ kazami: WTO到底是有哪個國家在理它?高興的時候靠他 不高興時候就 08/17 10:36
→ kazami: 忽略它 08/17 10:36
噓 QuentinHu: 講中文 08/17 11:04
→ segio: 中文就版規1-3? 08/17 11:08
噓 CMLeeptt: 我以為是你應該去找? 08/17 11:14
→ chandler0227: 中華支持跟達成要求 不是談好不然是什麼 08/17 11:23
→ chandler0227: 我可沒講談好的時間點,沒有用"早"就談好的字眼 08/17 11:27
→ chandler0227: 你自己過度延伸誤導的還怪到我造謠想檢舉水桶喔 08/17 11:28
推 Hackey: 好歐 趕快去檢舉 我覺得不會過 討論就是說出想法咩 08/17 18:07
噓 XXXXBANG: 整天想舉報別人 這很支那 08/17 18:41
→ Benefits: 當然知情,民代也知情,當裕隆集團這麼大都笨蛋嗎 08/17 18:56