(原文恕刪) 先講結論: 1. 目前已續中華4G 799型。月繳599,4G不限速吃到飽 2. 綁24個月 3. 網內前五分鐘免費 4. 贈1200 Hami point 原合約為588青春無敵方案 (已用五年,中間續過一次同方案) 過程: 就是直接跟文字客服說要續約4G (第一次詢問,之前沒有問過) 他直接給我三個方案選 https://i.imgur.com/aWtxIiY.jpeg
https://i.imgur.com/EEmiXWX.jpeg
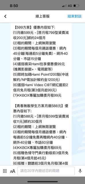
二話不說直接選 599贈送1200hami point 客服也說沒問題這樣就可以了 很順利完全不用來來回回 回報給大家 -- ※ 發信站: 批踢踢實業坊(ptt.org.tw), 來自: 223.137.162.67 (臺灣) ※ 文章網址: https://ptt.org.tw/MobileComm/M.1720672592.A.63D
a0913 : 剛又問了一次 沒有就是沒有 一樣588 07/11 13:56
Anyotw : 色情守門員竟然要錢 07/11 14:13
Ukfe : 色情守門員這種東西還有人在用喔XD還要錢欸 07/11 15:15
Rocker9966 : 有贈送點數不錯,可以抵帳單 07/11 17:47
ymx3xc : 沒有色情領航員 我可是不辦的 07/11 18:14
ortdra : 這方案還有送點數划算阿 07/11 19:16
oopsskimo : 之前有人拿到2000點的 07/11 19:28
oopsskimo : 現在越送越少了嗎 07/11 19:28
zxcvbn56563 : 2000點的大多是499升上去的,而且綁約30個月 07/11 20:20
chy08130 : 問了3次,都沒有588 07/11 22:52
twVent : 上次堅定說要跳槽,599方案就有了XD 07/12 12:46
aweikids : 先前客服來來回回5~6位,都只給799 07/12 13:57
aweikids : 合約到期前兩天最後抱怨很久網路客服 07/12 13:58
aweikids : 名下還有家用網路+MOD, 家人什麼都沒有 07/12 13:59
aweikids : 比我早一個月卻續到599 -2000hami點 07/12 13:59
aweikids : 最後也只道歉,說幫我備註… 請業務聯繫我 07/12 14:00
aweikids : 後來業務打來 還是不給599,再念一次 07/12 14:01
aweikids : 最後也只給599,沒有任何點數, 07/12 14:01
EGG1225 : 還好 我的比較早辦 有2000點 市話還加贈25分鐘 07/12 14:01
aweikids : 僅一邊道歉,邊說最多只能599 07/12 14:02
aweikids : 現在就只有599,前五分鐘免費 07/12 14:03
aweikids : 打算等之後如果又有電銷其他加值服務 07/12 14:04
aweikids : 打算反問,用這些服務,最後續約還最差 07/12 14:05
BScorpion : 問了三四個,通通堅持699/799。 07/12 16:30
goldcrown : 想請問 如果學專轉成普通的優惠方案 像原PO這種799 07/13 19:37
goldcrown : 的方案 到時候到期客服會不會就不給588左右也不給 07/13 19:37
goldcrown : 學專的方案了? 07/13 19:37
goldcrown : 因為我也遇到同樣情況 很怕學專被洗掉之後就被迫往7 07/13 19:38
goldcrown : 99或要攜碼 07/13 19:38