作者facebooook (facebook)
標題Re: [情報] LINE MOBILE吃到飽232元 輕量40元中華線
時間2024-05-17 11:48:25
想快跳閱覽的,請善用搜尋功能(Ctrl+ F),請尋找分段標記"A"、"B"、"C"、"D"、"E"。
以下步驟寫得比較細鎖,
是為了方便不常上網的朋友與老人家來了解如何消化LINE POINT之流程。
https://i.imgur.com/v9f6BJ5.jpg
在此提供如何「盡可能無損」處理LINE POINT的方法,請您一同推廣通知身邊有申辦LM方案
的朋友,一同PUSH中華電信能開通多元支付機的「最後一哩路」--可使用LINE PAY可支付電
信費;也期望LINE APP如同其他APP(如圖:街口、全支付、橘子、iCash、iPASS MONEY),
在APP上能與中華電信建立支付中華電信費之管道(遙望台哥大)。
如果想快跳閱覽的,請善用搜尋功能(Ctrl+ F),尋找分段標記"A"、"B"、"C"、"D"、"E"。
A.中華電信的多元支付機上,無法使用LINE PAY支付中華電信費。
B.轉中華如意卡之法--LM門號轉中華如易卡,再用LINE PAY儲值門號之鍊金術。
C.轉台哥大預付卡之法--LM門號轉台灣大哥大預付卡,再用LINE PAY儲值門號之鍊金術。
D.「LINE禮物」中購買商品或服務,再花掉或轉賣。
E.待補充。
○A.中華電信的多元支付機上,無法使用LINE PAY支付中華電信費。
https://i.imgur.com/AwPh3fX.jpg
介紹中華電信多元支付機
https://cht.multipay.hinet.net/index.do
後疫情時代電子支付百百種中華電信多元付款一機搞定
https://www.youtube.com/watch?v=lq-nU_lohgI
其實中華電信有提供一款多元支付機,配合中華電信寬頻行動網路,來推廣電子化支付的普
及,可以在各行業支付運用各種PAY交易,甚至可用在中華門市現場購買商品。
但是在門市現場繳交電信費方面,並沒有LINE PAY的選項,目前僅能使用現金繳費,或在各
個PAY APP(如圖:街口、全支付、橘子、iCash、iPASS MONEY)上繳中華電信費,但暫無法
得知能否在LINE APP上支付(5月底出第一筆帳單後,會再實測一次繳費現況)。
期望中華電信能開通多元支付機的「最後一哩路」--可使用LINE PAY可支付電信費,也期望
LINE APP如同其他APP(如圖:街口、全支付、橘子、iCash、iPASS MONEY),在APP上能與中
華電信建立支付中華電信費之管道。
○B.轉中華如意卡之法--LM門號轉中華如意卡,再用LINE PAY儲值門號之鍊金術。
LM門號使用一年後,若LINE MOBILE沒有再提供特色方案時,可把最初辦的LM門號免費降轉
為中華如意卡,再用LINE POINT儲值門號後,再辦NP攜出或停用門號,就可將儲值金提領出
。
處理前,請確認當時名下在中華電信已無其他行動門號,不然門市人員可能會搬出"不能退
費"大法。
https://i.imgur.com/koREXJB.jpg
請參考
https://www.mobile01.com/topicdetail.php?f=18&t=5684945
如果你已有台灣大哥大預付卡,現在就可以如C計劃處理,不用擔心"不能退費"大法,
B計劃有兩個網路儲值管道,可單一或同時進行,以避免單一管道有限制單月儲值金上限。
●B1.中華網路門市網站
https://www.cht.com.tw/home/campaign/prepaidcard/recharge
https://i.imgur.com/KyqbToy.jpg
B1-1.頁面1,登錄預付卡門號與身分證號
https://i.imgur.com/oYqPrYJ.jpg
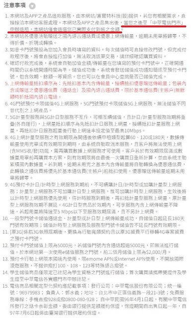
B1-2.此頁面下方有三則注意事項,
https://i.imgur.com/4Sc4F8Z.jpg
有貼心提醒
https://i.imgur.com/mqDUAGg.jpg
有電子發票公告,也表明了可以用LINE PAY購買中華如意儲值卡(謎之音:WHY不能用LINE P
AY儲值或支付LM門號費?)。
https://i.imgur.com/1mUAAH5.jpg
B1-3.頁面2,選擇基本通信費,再選你要儲值的金額。
https://i.imgur.com/aVuANM3.jpg
B1-4.頁面3,確認支付資訊,有LINE PAY選項(如圖紅框)。
https://i.imgur.com/l3wrbfe.jpg
https://i.imgur.com/aDf8Au2.jpg
B1-5.頁面4,進入LINE支付頁面,請登錄LINE或拿起你的手機掃行動條碼 QR Code。
https://i.imgur.com/392s2Br.jpg
B1-6.掃行動條碼 QR Code時,請選擇LINE APP右下方的錢包,
https://i.imgur.com/nwuTytP.jpg
B1-7.再開啟掃描功能。
https://i.imgur.com/hg0hHHE.jpg
B1-8.進入支付頁面
https://i.imgur.com/MIEseEs.jpg
B1-9.預留1元實際支付金,這樣可有發票,也可全額點數折抵。
https://i.imgur.com/nskK65H.jpg
B1-10.交易完成後,可到LINE錢包看交易記錄。
https://i.imgur.com/AEr0105.jpg
B1-11.此時,原交易頁面也會顯示"交易完成"。
https://i.imgur.com/q7VUHzA.jpg
●B2.中華預付卡網站(富爾特公司承辦)
https://www.idealcard.com.tw/addvalue?pages=selectproduct
https://i.imgur.com/AZHjx7n.jpg
B2-1.富爾特需要先註冊會員,這部分較簡單,請自行動作。
B2-2.輸入儲值門號後,選擇通話金部分。
https://i.imgur.com/nEN3WPv.jpg
B2-3.可多門號一次儲值,再次確認。
https://i.imgur.com/lhGJ62G.jpg
B2-4.注意事項,注意第一項「申請退租後,本網站僅會退還您已實際支付到帳之金額」。
https://i.imgur.com/O7E8DIy.jpg
B2-5.也是有 LINE PAY選項。
https://i.imgur.com/G771aV7.jpg
B2-6.請登錄LINE或拿起你的手機掃行動條碼 QR Code。
https://i.imgur.com/WkJp94c.jpg
B2-7.之後支付動作,請參考B1-6→B1-11。
○C.轉台哥大預付卡之法--LM門號NP轉台灣大哥大預付卡,再用LINE PAY儲值門號之鍊金術
。
C這部分會損失112元NP費用。
台灣大客服- 數位生活APP
https://play.google.com/store/apps/details?id=com.taiwanmobile.pt.customerservice
https://i.imgur.com/fW6MfjX.jpeg
C1-1.需要先在台灣大哥大app註冊會員,這部分較簡單,請自行動作。
C1-2.請按右上角「立即儲值」。
https://i.imgur.com/3LKkxQu.jpg
C1-3.選擇要儲值類別後,再選LINE PAY。
https://i.imgur.com/YRyJ5NG.jpg
C1-4.再次確認。
https://i.imgur.com/2q1FR3o.jpg
C1-5.交易完成後,可到LINE錢包看交易記錄。
https://i.imgur.com/2MKEARn.jpg
D.「LINE禮物」中購買商品或服務,再花掉或轉賣。
這部分就請自行探索,說不定有你中意的選項。
--
※ 發信站: 批踢踢實業坊(ptt.org.tw), 來自: 1.200.134.18 (臺灣)
※ 文章網址: https://ptt.org.tw/MobileComm/M.1715917708.A.A87
推 daoqu : 樓下推薦碼05/17 12:19
推 ZnOnZ : 我沒有05/17 12:23
推 handylan : 推推05/17 13:01
推 iamxup6 : 研究給推05/17 16:25
推 a23268744 : 樓下出手05/17 16:39
→ OSullivan : 直接用新門號辦LINE PAY就好 綁卡階段選對卡就可以05/17 16:52
推 jim0303 : 推推 很用心05/17 16:53
→ OSullivan : 中信不能 兆豐和台新可以05/17 16:53
→ OSullivan : 綁好Linepay 去外面付款就可以直接把Line Point用掉05/17 16:53
→ SHENG2014 : 直接在外面花掉不是更快更方便?05/17 17:37
為何會寫「LINE POINT盡可能無損法」,是因曾在"LifeIsMoney板"上,
看到來滅火的網友提到對LINE POINT不會用或不好用的感想,
https://www.pttweb.cc/Lifeismoney/M.1712959346.A.F9D
感覺可能是他們物慾不強、不常消費,LINE在他們眼中像一坨屎一樣;
也可能是他們的手頭緊,要他們每個月拿199出來像是搶他們錢包一樣,
要知道跟一個不常上網的朋友與老人家推銷一個門號時,怎麼說的話術很重要,
一個說法是「每月月租費199元」,
另一個是說法「月租0~24元!運氣好還可能每月倒賺59元」的差異,
說199起頭的,可能還沒說完就被四師兄關門撞鼻子了,還能坐下來慢慢談?
https://www.youtube.com/watch?v=WO1GD_HaRVk
更可能是他們不知道可以把LINE POINT洗出來換現金的方法。
而且在現實生活中,我真的有碰到這種親戚或朋友,2018年寫的「申辦亞太11元攻略」,
有一部分原因是為了這遠房親戚寫的,因為他家有物慾不強、極度摳門、知識貧乏的小孩阻
2024年寫的「申辦LM倒賺攻略」,有一部分原因還是為了這遠房親戚寫的,
親戚的小孩不想幫遠房親戚辦的原因:
https://i.imgur.com/7gEhlll.jpg
推 jim0303 : 有跟上這一波, 除了送LINE POINTS外.還有代幣.05/17 19:02
→ jim0303 : 請問LINE代幣買貼圖外 如何消化?05/17 19:05
CCCCCCCCCCCCCCCCCCCCCCCCCCCCCCCCCCCCCCCCCCCCCCCCCCCCCCCCCCCCCCCCCC
你有去過E-coupon板嗎?
那有人在賣,不然你拿到各網路賣場試試,如蝦皮。
→ willy4907 : lm499 lp點數已經用掉一半 除非都不消費 多數地方05/17 19:05
→ willy4907 : 都可花掉 若要花時間洗 不如別辦 05/17 19:05
遠房親戚需要上網門號,
偏偏遠房親戚小孩長年霸佔她的亞太11元SIM卡來用,
我碰到的人是認為LINE POINT現實生活中不能用、不能洗,
況且這門LM一年後降轉中華如意卡後,
就能LINE POINT轉儲值金後拿回來,洗也不需要太多時間,畢竟還是同一個電信圈;
要跨圈的話更多選擇了,如果你有朋友在開店,又有在用多元支付的話。
推 jim0303 : 謝謝 還真的沒有逛過E-coupon板05/17 21:49
→ h5347366 : 自己不買也可以給別人買換現金05/17 23:02
推 wtfconk : 代幣是能賣,但價差很大,還不如自己買個貼圖還是主題05/17 23:46
→ wtfconk : 價值99的代幣能賣個59元就不錯了,反之等於花50元買05/17 23:48
→ wtfconk : 個價值99的貼圖主題犒賞自己換個心情也不錯05/17 23:48
推 bightb56913 : 哇塞 詳細圖多 讚05/18 00:55
→ goodnu2 : 其實若很少用lp的話,要無損操作有難度,不如票券買05/18 01:09
→ goodnu2 : 一買05/18 01:09
前面有提
這門LM一年後降轉中華如意卡後,
就能LINE POINT轉儲值金後拿回來,洗也不需要太多時間,畢竟還是同一個電信圈;
且如果你已有台灣大哥大預付卡,現在就可以如C計劃處理,不用擔心"不能退費"大法。
另外,曾在倒賺Part2寫
●若不分享的養卡費部分:
199*12-(200+1900)=288元
288元/12=24元/月
若用PAY或信用卡支付,還可以再打折。
這一段最後一行「若用PAY或信用卡支付,還可以再打折」是有玄機的,
當初也不想說這麼多,所以埋了一個伏筆,
沒想到後來根本沒辦法、沒機會說。
其實想洗的原因,是為了這一族群--不分享的躺平族。
若提早幫他們規劃是可以扭轉成:
(199*12*(0.9~0.95))-(200+1900)=(2268~2149)-(2100)=168~49元
168~49元/12=14~4元/月
結論:就算不分享的躺平族,經過規畫代操是每個月4~14元
https://i.imgur.com/eJeb9rC.jpg
推 daoqu : 樓下推薦碼05/17 12:19
推 ZnOnZ : 我沒有05/17 12:23
推 handylan : 推推05/17 13:01
推 iamxup6 : 研究給推05/17 16:25
推 a23268744 : 樓下出手05/17 16:39
→ OSullivan : 直接用新門號辦LINE PAY就好 綁卡階段選對卡就可以05/17 16:52
推 jim0303 : 推推 很用心05/17 16:53
→ OSullivan : 中信不能 兆豐和台新可以05/17 16:53
→ OSullivan : 綁好Linepay 去外面付款就可以直接把Line Point用掉05/17 16:53
→ SHENG2014 : 直接在外面花掉不是更快更方便?05/17 17:37