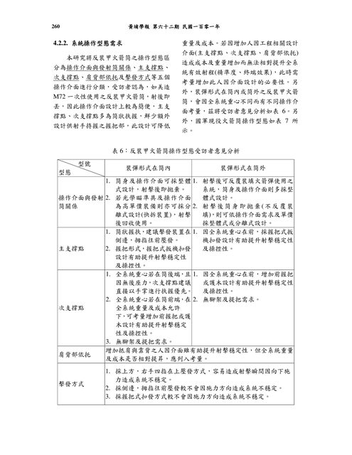
因為紅隼話題很夯,就把去年這篇舊文翻出來... 簡單說,鍋可能不單單只有中科院, 當然400mm“低碳鋼”絕對是算在中科院身上, 陸軍缺乏實戰經驗亂開規格也有責任 中科院就搞個5公斤重,瞄準鏡不準,穿甲和66火箭彈差不多的垃圾 偏偏紅隼就是符合陸軍開出的需求。 但是中科院玩弄測試鋼板標準,把穿甲能力灌水成400mm 這就是他們的搞出來的鍋 現在除了開酸,我更在乎的是陸軍和中科院後續怎麼處理, 是停止自製,直接外購AT-4?? 還是叫中科院改良或是重新研發?? 或者裝傻不在乎,持續生產?? ※ 引述《NKN (99%是眼鏡與吐槽)》之銘言: : ※ 引述《sfsm (有初老症狀的鹹魚)》之銘言: : : 另外我真的不喜歡紅隼, : : 紅隼可以說是台灣產業“不重視客戶需求”惡性的寫照 : : 就像納智捷和第一代GOGORO那樣,很喜歡搞些『創新』 : : 但是這些創新卻完全無視客戶或是使用者的需求 : 這錯了 : 紅隼是滿足客戶需求的產物 : 紅隼開發之前其實軍中有做內部調查 : 結果受訪官兵高達80%都貪輕 認為新反裝甲火箭彈不應該超過8kg : 且以用過即丟拋棄式為宜 : 紅隼就設計成現在這種樣子了 : 國軍戰史上沒碰過反裝甲火箭攻擊敵軍甲車後無效的場面 : 很難想像反裝甲火箭彈應該以威力為優先的狀況 : 平時訓練扛火箭彈比打火箭彈更多 : 認為應該輕一點也沒什麼好意外的 : 我節錄 : 民國101年的黃埔學報第62期 : "反裝甲火箭筒需求分析之研究" : 當中一段給各位瞧瞧 : https://i.imgur.com/jL08isl.jpg
: https://i.imgur.com/9GFOhcD.jpg
: https://i.imgur.com/R6VBjPD.jpg
: https://i.imgur.com/RT47GeN.jpg
: 這是軍備局出錢做的研究 : 紅隼出來也證明跟綜合調查結果提出的需求差不多 : 所以紅隼是符合國軍要求的產物 : 真的要說 我認為主要的問題可能還不在威力 : 而是拋棄式火箭筒的瞄具成本必須做得很廉價 : 影響命中精度 : 而不像瞄具固定式或可拆換式那樣可使用較高等級的瞄準具 : 至於無後座砲因為製作技術比火箭彈困難 : 無後座砲性質上全由砲管承受膛壓 對砲管材質強度限制嚴格 : 砲管得刻膛線etc. : 而且金屬砲身設計很難減重 : 現在國際上也只剩瑞典的84mm卡爾古斯塔夫系列是單兵攜帶型 : 其他都是冷戰時代遺產的以車載為前提的重型無後座砲了 : 派上用場都是從倉庫拉出來用 市面上幾乎沒有新型貨在賣 : 像是國軍也曾用過的美規106mm無後座砲含砲架重達約210kg : 越戰當時雖然在順化城鎮戰很活躍 : 但當時的美軍主要也是安裝在M274搬運車上使用 : https://i.imgur.com/6eVRfpR.jpg
: 106mm M40 Recoilless Rifle, History and Firing : https://youtu.be/Or6OtukreYU
: 106mm無後座砲這不是單兵攜帶等級的武器 : 過去主要是裝備在反甲營用吉普車載 : 等到反甲營的主要武裝換成ATGM後就退役了 : 國軍倉庫裏頭可能還有貨就是 : 而且台灣國防產業對自製傳統火炮研究不足(美國現在也都丟給歐洲火炮廠去搞) : 主要都是研究火箭跟飛彈之類更好做的科技樹 : 國軍如果不能像日本或美國那樣 : 跟瑞典本廠或美國分廠買到84mm卡爾古斯塔夫系列 : 那自製多用途單兵火箭彈也是適當的選擇 : 國軍的主要對手解放軍也是使用PF98火箭彈 : 只是解放軍更重視威力 PF98的口徑是120mm 而且可以安裝高等級的瞄準具 : 但火箭筒本體據說重量就超過10kg : https://youtube.com/shorts/83Gip6QoMa0?feature=share : https://w.wiki/6VoA : 98式反戰車火箭筒 : 而且換個角度來分析 : 雖然現在國軍使用的六六或紅隼可能不是很理想 : 單兵反裝甲武器的一個重要心理效果是減少基層步兵罹患裝甲車恐懼症 : 更重要的是要普遍配發普遍訓練 : 國軍的單兵反裝甲武器問題其實可能還不在裝備什麼武器 : 而是配發跟訓練不夠普及 : 很多人入伍到退伍都沒受訓使用過反裝甲火箭彈 -- ※ 發信站: 批踢踢實業坊(ptt.org.tw), 來自: 114.26.75.35 (臺灣) ※ 文章網址: https://ptt.org.tw/Military/M.1731237754.A.672
saccharomyce: 科科院說有紅隼二代 穿甲500mm 11/10 19:25
tony121010 : 二代只存在紙面資料 11/10 19:27
jamie81416 : 答案是裝傻。從防彈板那時就看穿是差不多的路數 11/10 19:31
jamie81416 : 那時動能大師套到這邊的打履帶車輪,那是毫無違和 11/10 19:32
jobli : 有低能看到國造就支持,你以為中科院會想改? 11/10 19:35
jobli : 國造給你噴,有人還不是當寶 11/10 19:35
gmkuo : 不要亂開地圖砲好嗎? 11/10 19:37
LegioGemina : 如果二代是拿一代空筒重裝就可用那就算了 11/10 19:53
Sianan : 買好買滿改版再撈一次啊 防彈板不就這樣 11/10 19:53
edison : 1.29米Apilas筒身過不利快速運動,然後紅隼的長度是 11/10 19:57
edison : 1.1米 11/10 19:57
wowu5 : 我覺得實際上一開始陸軍開標就不是要求400mm RHAe穿 11/10 20:00
wowu5 : 要是中科院真的達不到內部要求一開始就會被退貨檢討 11/10 20:01
jamie81416 : 各位搞錯了一點,陸軍對科科院的要求是要沿用舊的 11/10 20:02
jamie81416 : 66產線,盡可能的降低成本。至於後面為啥沒新建 11/10 20:02
jamie81416 : 產線,還能拿出一管10萬+5公斤的玩意兒就要問了 11/10 20:02
jamie81416 : 單兵火箭跟防彈衣不一樣,防彈衣頂多掏寶掏一掏 11/10 20:04
jamie81416 : 回來自己加工;單兵火箭可是實打實的技術門檻 11/10 20:04
ryannieh : 從一開始陸軍就沒要求400mm RHA 11/10 20:07
wowu5 : 跟之前海軍嫌震海不是AESA、裝甲兵獵豹甲車嫌高一樣 11/10 20:09
wowu5 : 實際上廠方都有達到用家方一開始列出的條件 11/10 20:10
jamie81416 : 因為搞不好陸軍壓根兒不知道啥是穿甲能力。能講出 11/10 20:10
jamie81416 : 同時替代66和AT4的話,就知道壓根兒對這沒要求 11/10 20:10
wowu5 : AT-4本身就是在美國陸軍步兵內取代了M72的位置 11/10 20:12
edison : 我滿好奇一點的,需求單位會要求生產單位延用舊產線 11/10 20:18
edison : 那就66繼續不是更便宜 11/10 20:18
sdiaa : 亂開規格然後嫌爆改外購不是常態嗎 11/10 20:20
wowu5 : 我覺得當初開標就是要偏向AT-4而不是M72的體積 11/10 20:22
saccharomyce: 在台灣甲方改條件不是很正常嗎(誤 11/10 20:22
jamie81416 : 偏向AT4的體積,結果允收M72的性能,感覺老陸根本 11/10 20:25
jamie81416 : 不知道AT4是幹嘛的,會不會也認為是打裝甲車輪胎? 11/10 20:25
jamie81416 : 不過看後面看老陸嫌棄的要死拖著不買,也很謎 11/10 20:26
edison : 問題是紅隼最早是憲兵下單的,老陸是撐了好久還下單 11/10 20:28
edison : 需求真的是陸軍開的? 還是被開需求? 11/10 20:28
chyx741021 : 紅隼的長度和重量,是為了陸軍要求抗海島氣候長期 11/10 20:30
chyx741021 : 保存、還有可重複裝填的需求生出來的,為了這些需 11/10 20:30
chyx741021 : 求中科院就把M72的伸縮彈筒取消了 11/10 20:30
corp : 數據造假是最大敗筆 11/10 21:10
corp : RGW60比它還重.口徑更小.不過它可以室內發射 11/10 21:17
corp : 270mmRHA穿深打兩棲戰車及以下還行 11/10 21:27
corp : 給後備無須裝填的火箭彈,比較簡單使用 11/10 21:33
g3sg1 : 當初就有說 紅隼就是把66給AT4化的奇怪產品 重量增 11/10 22:10
g3sg1 : 加了快兩倍結果沒有密閉空間發射能力穿甲力也只有M7 11/10 22:10
g3sg1 : 2中期版 號稱的有效射程增加實際上還是被對面戰甲車 11/10 22:10
g3sg1 : 壓制的範圍 11/10 22:10
BanaRepublic: 一看規格就知道是軍方的問題 11/10 22:16
swatteam : 陸軍要66mm有84mm威力是科科院放話的 11/11 00:30
swatteam : 人家400mm穿甲已經造假十幾年 為什麼66mm是陸軍的 11/11 00:30
swatteam : 選擇還要繼續相信 11/11 00:30