國軍陸軍部隊的只看名子外行人看不出來差別在那 但實際上,一樣帶有步兵二個字的部隊就有很多種型態 戰力當然也天差地遠 在精進案前,國軍是常後合一 也就是各單位都沒有編實,一直是分成二本編裝表 核心概念是 缺兵不缺幹部 缺員不缺建制 缺單人武器不缺多人武器 第一種89年式聯兵旅 以89年聯兵旅來說,各旅有二個營是動員營,各營實兵但分成平戰編制 二個營內只有營部四長,各參,行政,各連連長行政,各一個排長,兵器連砲長及射指 三個戰鬥營是全部到齊,但人員打七折(也就是戰編136的步兵,只要大約95人就是滿編 下基地要80%,也就是76個人就以下基地 平時大約一個連有30-40人 優點: 1.可以有很大很多的部隊和軍官,尤其高階軍官和將領 2.理論上來說,戰時回復戰力會比純動員旅快,因為他的主專長和幹部都是現員 3.裝備都是在部隊保管,除了武器會封存,但每季要保養 4.動員營要配合實兵營專精基地,除了戰備不用接外,訓練比照常備部隊 缺點: 1.在沒有完成動員前,沒有戰力,也就是作戰區內沒有立即可用的作戰部隊 2.編制低,兵力目標就低,除了基地整退整補外,實兵單位平時人和動員單位差不多 但要接戰備和其他任務,於是各種支援友軍戰備,基地,專精等會讓部隊無法休息 3.部隊要自己接動員 第二種是93年式聯兵旅 93年國軍發現這樣二頭落空,於是改變政策 以常備機動打擊、後備城鄉守備為理念,配合精進案實施了常後分立 再來發現把專業部隊放在打擊旅內,在訓練和補保上都很失敗 於是把原本配給聯兵旅的化兵 工兵 防空 反甲 憲兵全部取消回原單位 再把所有後勤能力拿掉,改為兵站式補給 優點 1.常後分立,軍團有立即可用的實兵戰力 2.單位編制正常化,不再分成實兵動員訓練統一 缺點 1.非打擊旅的單位基本上就沒有足夠訓練強度(沒有專精基地聯勇,不用接戰備) 2.將軍變少 3.後勤完了 第三種98年式聯兵旅 因為聯勤就是一個失敗的政策,要回編支援營已不可能, 只能又從各單位二級廠人和聯保廠放一點人出來 再復編保修連和衛生連,同時工兵連和反甲連又回來了 (反甲連回來是因為反甲營長移去當幹訓班主任) 優點 1.單位編制正常化,不再分成實兵動員訓練統一 2.有部份的後勤能量,不再什麼都靠聯保廠 缺點 1.沒有運輸和補給,持久力降低 2.基本戰術單位都有,實兵人數增加,大量降低編現比,部份單位接近解體 第四種106年式聯兵旅 因為人太缺了,為了拉高編現比,又要保有陸軍火種(官缺) 一下裁掉7個營,把員額轉去成立步兵旅 看起來好像很新潮的聯兵營,其實就是精實案前的裝步營 也就是營內二步一戰和二戰一步的分別 當年實驗完全失敗,才有了89聯兵旅,現在又回頭路 為了拉高編現,裁七個營,現在又退光了,要拉高只能再砍人和單位了 不意外,又要拿戰鬥單位下手 以上是陸軍地面部隊演變,主要分水嶺就是常後分立 如果又要走回常後合一的老路,把垃圾又拿回常備部隊,20年的改革一夕回到解放前 為什麼步兵旅是垃圾? 因為他們的部隊形態,讓他們無法下專精,基地,三軍,戰備 專精基地的重要性,在於他能給部隊一個相對完整的時間空間人力去訓練 可以看像砲兵這種專業部隊,就算在步兵旅中 也要集中地區內各旅的砲兵營,弄出一個混合營去下砲兵基地 不然這個砲兵根本不能用 至於動員旅,比垃圾還垃圾 說更白一點,那個單位真的動員過 每次教召都是集全體各單位之力去支援一個營教召 真的戰時,誰去支援你? 不要說成立起來,大家多愛國保土有戰力 真的戰時有沒有人和裝備去召集人員都是問題 根本不一定成立起來的紙上單位,要怎麼算戰力? -- 有些人說,人人都想過太平日子,不是的,有些人是靠不太平過好日子的。 以色列報復,巴勒斯坦就成地獄。 斷水斷電,死傷無數。哈馬斯的頭頭們會沒水沒電麼?不會,據說他們住在卡達。 他們應該很開心,接下來十年二十年,巴勒斯坦人的仇恨情緒能確保他們的地位和利益。 以色列這邊呢?也有大量政治家是強硬派,關係越緊張,他們支援率越高。 -- ※ 發信站: 批踢踢實業坊(ptt.org.tw), 來自: 180.217.234.28 (臺灣) ※ 文章網址: https://ptt.org.tw/Military/M.1698212511.A.836
kk13942001 : 最後一段心有戚戚,後備人員集合之後負責開庫房的 10/25 14:28
kk13942001 : 志願役搞不好都被抽去戰鬥單位了,武器搞不好都無法 10/25 14:28
kk13942001 : 順利下發…… 10/25 14:28
jimmy5680 : 所以解決辦法是?其他有徵兵制的國家怎麼做? 10/25 14:36
afv : 查以色列國防軍的英文維基頁面,以軍也是有分常備 10/25 14:43
AdamShi: 學生妹被包養多嗎 10/25 14:43
afv : 旅跟動員旅兩種 10/25 14:43
afv : 只是沒有找到以軍動員旅的運作模式(例如平時人數與 10/25 14:44
afv : 任務,動員步驟等) 10/25 14:44
afv : 而以軍動員機步/裝甲旅級數量,是常備機步/裝甲旅 10/25 14:47
afv : 數量的兩倍,17萬現役人員應該要分人去負責動員旅 10/25 14:47
lezabo: 有錢人為啥都想包養 10/25 14:47
afv : 的平時召訓與裝備管理 10/25 14:47
Kristina : 范琪斐最新訪問揭仲那集有提到:退伍前三年每年教 10/25 14:55
Kristina : 召50-84天,直接回原單位教召,不會有專長不對重新 10/25 14:55
Kristina : 編成的問題,且一個後備旅至少有一個常備營在做裝 10/25 14:55
Kristina : 備保養跟幹部訓練。 10/25 14:55
silberger: 有錢人為啥都想包養 10/25 14:55
Bf109G6 : 以色列部分 好像揭仲最近上面那個節目有闡述? 10/25 14:55
Bf109G6 : 國軍部分 之前看到一個動物園裡面扮演動物的比喻 最 10/25 14:55
Bf109G6 : 近好像很少出現了.. 10/25 14:55
jobli : 因為連猴子都沒了 10/25 14:56
Bf109G6 : 不過按照揭仲那樣敘述 守備旅編實之後只能丟在那邊 10/25 14:57
xayile: 亞洲最大包養網上線啦 10/25 14:57
Bf109G6 : 放置play 連也沒有能力/裝備跟友軍溝通都是問題 10/25 14:57
Bf109G6 : *連有沒有能力/裝備 10/25 14:57
jobli : 因為有研究過後備旅的都知道 10/25 14:58
Bf109G6 : 第一波次20萬後備人員放在各灘岸當作金絲雀 但是叫 10/25 14:59
Bf109G6 : 聲能不能傳到指揮官耳中都是問題 10/25 14:59
cazo: 我哥上包養網被我抓包.. 10/25 14:59
jobli : 甚至編不實,板上的人很多,afv你也教召過兩次的樣子, 10/25 15:01
jobli : 每一次動員都說報導率99.x%請問你有看到這麼多人嗎? 10/25 15:01
jobli : 因為報到率是假的 10/25 15:01
jobli : 已經扣掉不會來的人了 10/25 15:02
afv : 我2022年在陸戰隊學校教召的時候,人數沒詳細算, 10/25 15:09
izilo: 有人包養過洋鬼子嗎 10/25 15:09
afv : 但我估至少有八成吧 10/25 15:09
afv : https://i.imgur.com/GEC9g39.jpg 10/25 15:09
afv : 在Battle Order看到介紹以軍裝甲部隊編制的影片 10/25 15:10
afv : 戰車營有一個戰車連是動員部隊 10/25 15:10
jobli : 好八成,那年國軍公布報到率有低於99.x%的 10/25 15:11
SEDAP: 有錢人為啥都想包養 10/25 15:11
jobli : 所以什麼動員聞令這個,都假的啊 10/25 15:11
jobli : https://i.imgur.com/TB3hlqm.jpg 10/25 15:14
jobli : 上面以色列 10/25 15:15
jobli : 下面國軍 10/25 15:15
jobli : https://i.imgur.com/Ar23dhq.jpg 10/25 15:15
TUZom: 有人被洋鬼子包養過嗎 10/25 15:15
jobli : https://i.imgur.com/4Hw83te.jpg 10/25 15:20
jobli : 下個電記編現就85%了,厲害吧 10/25 15:20
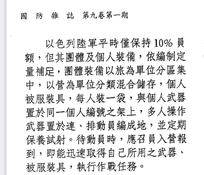
afv : 國防雜誌第九卷應該是1990年代,當時動員部隊應該是 10/25 15:36
afv : 步兵師與機械化師的動員營,還有預備師這三種,剩下 10/25 15:36
afv : 就常備部隊的編實 10/25 15:36
Jiulon: 到底要多有錢才會想包養 10/25 15:36
jobli : 現在哪一次動員是用動員部隊的裝備? 10/25 15:37
jobli : 今年除了66海軍新訓槍也被偷 10/25 15:42
jobli : 國軍發生械彈管制重大軍紀事件!海軍教育訓練暨準則 10/25 15:42
jobli : 發展指揮部所屬龍泉新兵訓練中心第二營,遺失動員槍 10/25 15:42
jobli : 支45手槍(槍枝序號:399880),營長居然要求所屬隱 10/25 15:42
laetuon: 包養SD = aSugarDating 10/25 15:42
jobli : 匿而以擬真槍枝魚目混珠;後續接任營長、旅長發現有 10/25 15:42
jobli : 疑義也不送鑑定,讓這把45手槍目前已經混跡江湖,恐 10/25 15:42
jobli : 將造成2024總統大選維安威脅。 10/25 15:42
jobli : 這都是要二清的單位 10/25 15:46
tonyjs : 樓上是不是不知道現在教召,請假跟出國躲教召,都 10/25 15:52
slot365: 閨蜜上包養網還推薦我... 10/25 15:52
tonyjs : 比以前難了 10/25 15:52
tonyjs : 現在教召很難躲,不去的不是已經被通緝,要不然就 10/25 15:53
tonyjs : 是發生重大意外。 10/25 15:53
ricky8978 : 推,罵到爛了結果越來越倒退 10/25 16:06
jobli : 每次動員至少要570人到630人,你有看過那麼多人去教 10/25 16:11
colortea: 包養? 10/25 16:11
jobli : 召嗎 10/25 16:11
jobli : 我這篇沒有罵哦,如果覺得我裡面說的東西不對可以指 10/25 16:13
jobli : 正哦 10/25 16:13
jobli : 國防部新制教召中部422人報到 報到率99% 10/25 16:14
jobli : The Central News Agency 中央通訊社 10/25 16:14
glenber: 台全最的包養SD上線啦! 10/25 16:14
jobli : (中央社記者吳哲豪彰化12日電)國防部14天新制教召 10/25 16:14
jobli : 訓練,中部地區第一梯次教召422名召員今天在二林高 10/25 16:14
jobli : 中報到,報到率99% 10/25 16:14
Gdiaofuta : battle order這種漏洞百出的頻道我建議少看 10/25 16:15
jobli : 2022 10/25 16:17
Kimbel: 現在包養網都這麼直接嗎 10/25 16:17
jobli : 陸軍步兵二○六旅步三營昨召集一個營,約四百名後備 10/25 16:17
jobli : 軍人進行為期十四天的訓練,報到率九十八.九%。 10/25 16:17
Gdiaofuta : 而且國軍1980以後除了預備師外還有後備師 10/25 16:17
Gdiaofuta : 包括步後師、裝後師、砲後師、官後師、政後師、管 10/25 16:17
Gdiaofuta : 後師、防後師等霹靂啪啦一串後備師番號 10/25 16:17
tale1890: 歐美包養真的很平常嗎? 10/25 16:17
jobli : 我沒看過營部組到齊過的,連長很多是拉副連長或參謀 10/25 16:19
jobli : 來,還有去年後備晉任中尉今年就變連長的預官 10/25 16:19
jobli : 近年度教育召集約 2 成核免比率似屬偏高,允宜通盤 10/25 16:24
jobli : 檢討各 項免召基準條件及應檢具證明文件之妥適性 10/25 16:24
jobli : 這個跟AFV說的八成有沒有像 10/25 16:24
waterway: 男友上包養網 該放生嗎 10/25 16:24
jobli : 沒人就沒人,承認問題才能解決問題,現在一直騙說保證 10/25 16:27
jobli : 沒問題,辦理教召人力充足,報到率99.9,然後戰時打開 10/25 16:27
jobli : 庫房是石頭或是全部鏽掉的槍有比較好嗎 10/25 16:27
jobli : = 10/25 16:28
jobli : 沒裝備缺軍糧 俄徵兵亂象曝光 與普亭視察時完全不一 10/25 16:28
mark1888: 是這個包養平台 10/25 16:28
jobli : 樣 10/25 16:28
jobli : 20221026 10/25 16:28
jobli : = 10/25 16:28
jobli : https://i.imgur.com/umpUQe4.jpg 10/25 16:30
jobli : https://i.imgur.com/cyZZ6Qk.jpg 10/25 16:30
Quaranta: 交男友跟包養有什麼差別 10/25 16:30
jobli : https://i.imgur.com/TkV3Elc.jpg 10/25 16:35
ZzZMK2 : 我今年三月教召的,那時候本連召員大概欠一個排吧 10/25 16:49
ZzZMK2 : 聽說其他連隊也差不多 只是那時候還可以用半年內確 10/25 16:49
ZzZMK2 : 診過當解召理由,所以人特少 10/25 16:49
ZzZMK2 : 另外就如j大說的一樣,教召是用全旅的能量來支援一 10/25 16:51
schlemm: 包養網到底在紅什麼? 10/25 16:51
ZzZMK2 : 個營作業,那時候我們營靠全旅的中戰輕戰支援實現 10/25 16:51
ZzZMK2 : 摩步化XD 10/25 16:51
SilverRH : 教召核免理由一大串怎麼還能瞎挺99%,整個連請假不 10/25 16:52
SilverRH : 超過三個人國防部敢說我也不敢信 10/25 16:52
sjhs73307 : 55樓是不是沒被教召過?小弟我今年漢光教召14天,正 10/25 16:59
Wirol: 有人被包養 10/25 16:59
sjhs73307 : 好就是台北港跟陸戰操演的單位,我們當初幹部打電話 10/25 16:59
sjhs73307 : 成立的line群到教召前一天半請假退到只剩一半人數。 10/25 16:59
sjhs73307 : 我自己就聽幹部說這14天只要有1天要出國就一律可請 10/25 16:59
jobli : 什麼不能出國都騙人的,被法辦的都是沒有真的出國的 10/25 17:00
jobli : 基本上每個營缺200人是基本的 10/25 17:01
marecht: 求包養...管飽就好XD 10/25 17:01
SilverRH : 出差是合法的事由啊,你如果是中小企業員工甚至企業 10/25 17:05
SilverRH : 主,你會選擇出去三天還是被關14天 10/25 17:05
sisik : 專精沒那麼神,越戰的戰術,二戰的戰術用到現在 10/25 17:08
sisik : 戰力只會越差越大,對面的評價都到波灣戰爭的等級了 10/25 17:09
jobli : 沒那麼神至少比躺平好,你剛好說的東西我下一篇你可 10/25 17:14
riokio: 阿姨!我不想努力了(求包養) 10/25 17:14
jobli : 以回味一下 10/25 17:14
sisik : 就是因為不神才要改進,對面抄美國抄多兇,反而我國 10/25 17:30
sisik : 還在走老路. 還有65K2都差不多了,要編預算換新槍Y 10/25 17:32
sisik : 而不是讓人命去填. 10/25 17:32
sisik : 死古不化才是陸軍最大的問題,看一直在吹的單戰,刺槍 10/25 17:33
wiimas: 有沒有富二代要包養 10/25 17:33
sisik : 這種二戰的東西就不要再浪費時間練了,降低戰力的 10/25 17:37
sisik : 東西. 10/25 17:37
sisik : 至於國防部長說,刺槍有利部隊團結這種鬼話, 10/25 17:38
sisik : 我部隊刺到二教習,學長刺到自由對刺,都不覺得會團結 10/25 17:39
sisik : 起來,左去又回是要讓人怎麼團結起來?騙人沒當過兵! 10/25 17:40
Branlli: 身邊有朋友被包養 10/25 17:40
zonble : 看到這些年部隊一直重新編成,第一個想到的 10/26 22:47
zonble : 是當中到底有多驚人數量的文書業務 10/26 22:47