民主退步黨的存在 就是對中華民國的存在危害 在民主退步的的黨綱已寫 要建立主權獨立的『台灣共和國』 這已違反憲法增修條文第五條第五項 『政黨之目的或其行為, 危害中華民國之存在或自由民主之憲政秩序者為違憲。』 民退黨的黨綱明確寫著要建立台灣共和國 已經危及中華民國之存在 茲請大法官解散民主退步黨 http://i.imgur.com/Vu3AtO2.jpg
-- ※ 發信站: 批踢踢實業坊(ptt.org.tw), 來自: 39.14.23.5 (臺灣) ※ 文章網址: https://ptt.org.tw/HatePolitics/M.1730106034.A.372
neverfly: 所以是釋字第幾號判民進黨違憲? 42.73.83.198 10/28 17:02
zeldo: 去提啊 27.240.194.172 10/28 17:02
zeldo: 不提是小狗 如何 27.240.194.172 10/28 17:02
neverfly: 還是藍白粉個個是鍵盤大法官? 42.73.83.198 10/28 17:03
rwhung: 你知道黨綱和法律的差別嗎? 118.171.20.3 10/28 17:03
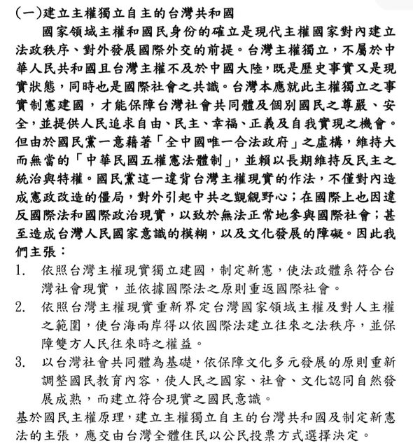
bardah2c: https://i.imgur.com/TYgMYsl.png 101.10.49.180 10/28 17:03
bardah2c: 一堆綠圾官員稱中共為中國也違憲,但青 101.10.49.180 10/28 17:03
bardah2c: 盲鴕鳥無恥無腦不在意。 101.10.49.180 10/28 17:03
sampam: 小草真聰明,快點告 223.137.98.11 10/28 17:04
ferb: 等我回去告 165.154.22.67 10/28 17:04
meredith001: 藍白有意見去告啊 42.79.78.188 10/28 17:05
ferb: 早說綠醋這種行為是公然顛覆中華民國 165.154.22.67 10/28 17:05
bardah2c: 綠圾Chinese群起怒噓,笑死。 101.10.49.180 10/28 17:05
meredith001: 啊對了 你們藍白聽說要修改釋憲門檻 42.79.78.188 10/28 17:05
meredith001: 還要擋大法官人事 42.79.78.188 10/28 17:05
ferb: 如果綠色大法官還不認清這政黨顛覆造反 165.154.22.67 10/28 17:06
mirroshadow: 是啊違憲了呢,藍白快去告發 42.71.8.69 10/28 17:06
ferb: 那就是做實大法官是民進黨養的狗 165.154.22.67 10/28 17:06
xiue: 好可憐 114.24.162.173 10/28 17:07
FishJagor: 藍白快去提告 109.42.241.124 10/28 17:07
zeldo: 做實了雜草腦子都壞了 27.240.194.172 10/28 17:07
zeldo: 雜草這種可憐的自信哪來的啊,在自己的圈 27.240.194.172 10/28 17:08
zeldo: 圈待久了造成的嗎? 27.240.194.172 10/28 17:08
b1987517: 快去提釋憲阿,統促黨會先被解散 39.15.9.154 10/28 17:11
tim1112: 民進黨又沒有實質推動改國號制定新憲法 111.80.247.92 10/28 17:12
tim1112: 。只是寫在黨綱上不構成違憲,因為思想 111.80.247.92 10/28 17:12
tim1112: 自由受到憲法保障 111.80.247.92 10/28 17:12
tim1112: 如果你不服,可以申請大法官釋憲。啊對 111.80.247.92 10/28 17:14
tim1112: 我又忘了,藍白說要癱瘓憲法法庭,所以 111.80.247.92 10/28 17:14
tim1112: 沒人可以解散民進黨喔^^ 111.80.247.92 10/28 17:14
semievil: https://i.imgur.com/Bx1vqy0.jpeg 101.10.143.113 10/28 17:16
semievil: https://i.imgur.com/va7LfWs.jpeg 101.10.143.113 10/28 17:16
bryan910015: 馬的戰國策月底拚KPI喔 61.221.15.193 10/28 17:20
gnd20012002: 你應該是蔥粉吧 27.53.98.43 10/28 17:20
ericlee1024: 執政第17年了 真可悲 39.14.8.38 10/28 17:31
timeriver235: 卡提諾大法官 101.10.92.83 10/28 17:36
ucs1: 邏輯誰教的? 101.12.102.50 10/28 17:43
kasim780726: 法盲真不是蓋的,連黨綱跟法律都搞 101.10.8.24 10/28 17:45
kasim780726: 不清楚 101.10.8.24 10/28 17:45
mike0: 吃屎長大的詐騙黨 59.115.74.194 10/28 18:21