總統副總統選舉應舉辦電視政見發表會的法律依據是總統副總統選舉罷免法第45條第1項 該條授權主管機關(中央選舉委員會)訂定實施辦法: https://i.imgur.com/G1JrnGy.png
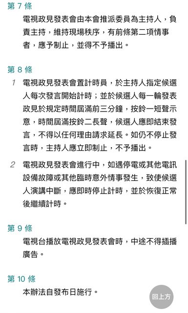
該辦法第9條指出,「電視台」在政見發表過程中不得插播廣告 https://i.imgur.com/1HftVU6.png
但根據該辦法第2條第2項,本辦法所指的「電視台」是:台視、中視、華視、民視、公視 在發表會前,中選會早就公告4場政見發表的日程與負責製播電視台: https://i.imgur.com/VDRcqzR.png
昨天這場是由民視無線台製播,三立頂多轉播它的訊號而已,根本不是這個行政命令規範的 電視台 就算炒地P粉依舊堅持,三立違法啦還是怎樣的 不管是這個辦法或是選罷法本身,也沒有法律規定授權中選會可以處罰電視台 不過要檢舉也是炒地P粉的權利啦 這樣又可以罵NCC跟中選會選務不中立了 超開心的:) -- ※ 發信站: 批踢踢實業坊(ptt.org.tw), 來自: 27.247.190.187 (臺灣) ※ 文章網址: https://ptt.org.tw/HatePolitics/M.1703116080.A.6B3
PunkGrass: 斷章取義 小題大作啊 36.229.113.99 12/21 07:49
shoeii: 炒地P有叫信徒不要看三民自欸 要聽話好嗎 111.82.49.166 12/21 07:49
syensyens: 柯仔煎偷看三立被抓包惱羞吧 111.248.0.115 12/21 07:50
kterry01: ,柯憐哪,哭粉 1.162.227.180 12/21 07:51
matheyb: 低智商才會當柯糞阿 42.73.96.160 12/21 07:52
riokio: 有人被包養 42.73.96.160 12/21 07:52
conanhide: 柯文哲的信徒又不會看三立。 49.159.219.200 12/21 07:53
i90186: 就很明顯是黨政軍進入媒體啊,演都不演 39.15.16.24 12/21 07:54
pupu20317: 他們就硬洗啊 從昨晚11、12點開始在洗 101.10.113.7 12/21 07:54
i90186: 媽的這個還是以前民進黨的訴求 39.15.16.24 12/21 07:55
OHLALALALA: 開票了只剩柯粉開心 101.10.123.11 12/21 07:55
wiimas: 求包養...管飽就好XD 101.10.123.11 12/21 07:55
shoeii: 晚上不睡覺洗這個 昨天被賴神氣到了喔 哈 111.82.49.166 12/21 07:56
chaitomaster: 電視時段由誰提供跟全電視台限制? 110.30.8.99 12/21 07:56
keltt: 帶風向啊! 49.216.44.91 12/21 07:57
conanhide: 雞蛋裡挑鋼筋 211.76.64.64 12/21 07:57
pupu20317: 然後推文明明就講說三立又不是製播, 101.10.113.7 12/21 07:57
Branlli: 阿姨!我不想努力了(求包養) 101.10.113.7 12/21 07:57
pupu20317: 轉播不在規範,柯糞根本沒想聽解釋,硬 101.10.113.7 12/21 07:57
pupu20317: 洗就對了,有夠瘋,真的一群神經病, 101.10.113.7 12/21 07:57
pupu20317: 白蓮教 101.10.113.7 12/21 07:57
keltt: 柯糞就是超越憲法的存在,沒有法律能凌駕柯 49.216.44.91 12/21 07:58
keltt: 糞,違法與否都柯糞說了算 49.216.44.91 12/21 07:58
Cinedt: 有沒有富二代要包養 49.216.44.91 12/21 07:58
pupu20317: 真的= = 什麼都柯糞說的算(吐 101.10.113.7 12/21 07:59
rosehui: 阿北這麼弱嗎?插個廣告就選不上了 58.114.229.74 12/21 07:59
rosehui: 嗎? 58.114.229.74 12/21 07:59
pandp: 反正三立的觀眾大概也不太在意 1.174.167.53 12/21 08:00
lchliebe: 蚵仔粉廢話好多 42.72.41.248 12/21 08:02
Drither: 身邊有朋友被包養 42.72.41.248 12/21 08:02
oscarwu3041: 這跟三立的觀眾怎樣無關啊,重點就是 27.247.190.187 12/21 08:04
oscarwu3041: 三立本來就不受規範,TVBS、東森、年 27.247.190.187 12/21 08:04
oscarwu3041: 代也可以插播廣告 27.247.190.187 12/21 08:04
potatobb: 黨媒做的這麼噁心 結果塔綠班居然沾沾自 211.20.105.252 12/21 08:05
potatobb: 喜? 211.20.105.252 12/21 08:05
Notker: 亞洲最大包養平台上線了 211.20.105.252 12/21 08:05
pandp: 所以我覺得在意有線電視剪不剪很無聊 1.174.167.53 12/21 08:06
WeGoYuSheng: 認知作戰啊 223.137.54.3 12/21 08:06
pandp: 基本上沒什麼人會認真看,甚至因此改變投 1.174.167.53 12/21 08:06
pandp: 票意向 1.174.167.53 12/21 08:06
a54534: 又是一切依法行政那套喔 1.200.251.165 12/21 08:07
Peycere: 包養SD = SugarDaddy? 1.200.251.165 12/21 08:07
WeGoYuSheng: 一群故意混淆視聽的畜生 223.137.54.3 12/21 08:07
apple1235566: 果然是規格外的電視台 長知識了難怪 39.15.32.113 12/21 08:07
apple1235566: 併購中嘉ㄣCC無所謂 39.15.32.113 12/21 08:07
WeGoYuSheng: 白圾開始滑坡嘍 223.137.54.3 12/21 08:07
cottontsai: 柯粉就是由一群文盲兼法盲組成的啊,123.194.128.106 12/21 08:09
vd422: 這個包養網正妹好多 是真的嗎123.194.128.106 12/21 08:09
cottontsai: 意外嗎?123.194.128.106 12/21 08:09
oscarwu3041: 如果可以不依法行政,我倒希望政府可 27.247.190.187 12/21 08:09
oscarwu3041: 以把炒地P粉集中到精神病房治療觀察 27.247.190.187 12/21 08:09
oscarwu3041: 順便再加上中文教育 27.247.190.187 12/21 08:10
TheDraggers: 不違法這行為一樣噁心好嗎 49.216.19.154 12/21 08:11
lutano: 真的有這麼多人在找包養 49.216.19.154 12/21 08:11
oscarwu3041: 覺得噁心就噁心啊,法律不會在乎你怎 27.247.190.187 12/21 08:13
oscarwu3041: 樣覺得:)) 27.247.190.187 12/21 08:13
apple1235566: https://reurl.cc/L430Q3 39.15.32.113 12/21 08:14
WeGoYuSheng: 有你45嘍跳針噁心嗎 223.137.54.3 12/21 08:14
zzzzzzzzzzzy: 如果是賴清德被插廣告,看你還護不 42.71.246.228 12/21 08:14
muiwo: 有人可以分析一下包養平台的差異嗎 42.71.246.228 12/21 08:14
zzzzzzzzzzzy: 護航,算了吧 42.71.246.228 12/21 08:14
oscarwu3041: 希望多一點哭P粉來噓我 27.247.190.187 12/21 08:14
TheDraggers: 要是TVBS這樣搞賴清德你們這些塔綠 49.216.19.154 12/21 08:15
TheDraggers: 班最好一樣不在乎 49.216.19.154 12/21 08:15
apple1235566: 還好不是脫口秀 不然很像共產黨 39.15.32.113 12/21 08:15
sunuzo: 那個包養網人最多XD 39.15.32.113 12/21 08:15
sm801101: 泣是綠粉最愛的電視台 難怪被黨算好了 39.10.24.202 12/21 08:15
sm801101: 進廣告消音大法 39.10.24.202 12/21 08:15
baan: 這才是愛台灣啦122.116.175.215 12/21 08:15
WeGoYuSheng: 如果是賴清德被插寡糖 你zzzzz會不會 223.137.54.3 12/21 08:15
WeGoYuSheng: 覺得很好? 223.137.54.3 12/21 08:15
UNIQC: 我妹上包養網被我發現= = 223.137.54.3 12/21 08:15
WeGoYuSheng: 插廣告 223.137.54.3 12/21 08:15
WeGoYuSheng: 義勇軍果然開始上班了 223.137.54.3 12/21 08:16
s891510: 這個可以討論 你說三立鑽漏洞也好 當初114.136.118.252 12/21 08:16
s891510: 立法太寬鬆也好 但現行法律來看 就沒違114.136.118.252 12/21 08:16
s891510: 法啊 不然覺得這很重要 那請法克學博士114.136.118.252 12/21 08:16
dewaro: 隔壁桌的人竟然在討論包養...114.136.118.252 12/21 08:16
s891510: 黃國蔥先生一上任就改這條嗎114.136.118.252 12/21 08:16
oscarwu3041: 其他綠粉在不在乎我不知道啦,那是他 27.247.190.187 12/21 08:16
oscarwu3041: 們的自由,但我還真不在乎,政見這種 27.247.190.187 12/21 08:16
oscarwu3041: 東西上網查就一堆了 27.247.190.187 12/21 08:16
potatobb: 當初的中天讓綠粉憤怒,但換成三自民做 211.20.105.252 12/21 08:17
Elfego: 樓上是不是被包養 211.20.105.252 12/21 08:17
potatobb: 一樣的事情 綠粉卻很開心?不愧是雙標仔 211.20.105.252 12/21 08:17
TheDraggers: S89講的才是正常話 49.216.19.154 12/21 08:18
mynumber55: 柯糞是不是偷看三立啊 42.77.196.84 12/21 08:18
AREM: 藍綠都知道阿北已經超車了呵呵 101.9.238.146 12/21 08:18
copybrown: 下幹哥布林如果賴哭德被切會怎樣? 218.166.14.27 12/21 08:18
Nicodim: 樓下被包養 218.166.14.27 12/21 08:18
apple1235566: 正常人都是所有新聞台都看 你們只看 39.15.32.113 12/21 08:19
apple1235566: 三民自? 39.15.32.113 12/21 08:19
oscarwu3041: 戰國策的朋友早安,希望你們可以把這 27.247.190.187 12/21 08:19
oscarwu3041: 篇噓到XX 27.247.190.187 12/21 08:19
WeGoYuSheng: 白圾痴粉:你們這什麼爛醫院?你們怎 223.137.54.3 12/21 08:20
Foning: 現包養都上檯面了嗎 223.137.54.3 12/21 08:20
lemon81824: 即使有法律漏洞,這種用屁眼想都知道 110.30.121.88 12/21 08:20
lemon81824: 不該做的事情,綠共賤畜還能護航,台 110.30.121.88 12/21 08:20
WeGoYuSheng: 麼沒有做到這個(手指著規定)? 私立 223.137.54.3 12/21 08:20
lemon81824: 灣真的慢慢在走向獨裁極權的路上 110.30.121.88 12/21 08:20
WeGoYuSheng: 醫院:抱歉,你拿出來的規定是規定署 223.137.54.3 12/21 08:20
AKNY: 在包養網遇到朋友= = 223.137.54.3 12/21 08:20
WeGoYuSheng: 立醫院的... 白圾痴粉:是怎樣?你的 223.137.54.3 12/21 08:20
WeGoYuSheng: 意思是你們醫院不受控制就是了?你們 223.137.54.3 12/21 08:20
WeGoYuSheng: 作奸犯科都沒人管就是了?這個國家怎 223.137.54.3 12/21 08:20
WeGoYuSheng: 麼了?整個政府怎麼了?我肏他媽的這 223.137.54.3 12/21 08:20
WeGoYuSheng: 什麼爛國家!! 223.137.54.3 12/21 08:20
mysister: 問卦:有包養SD的卦嗎 223.137.54.3 12/21 08:20
cheng7: 中天是中共介入 台灣內部要怎麼玩是 118.165.33.242 12/21 08:20
cheng7: 自己的事 不要國外干預 118.165.33.242 12/21 08:21
cheng7: 柯粉本來就不看三立 說的好像匯流 館長 118.165.33.242 12/21 08:21
cheng7: 不會斷章取義一樣 118.165.33.242 12/21 08:21
PiscesG: 難怪死忠老人這麼好操控哈哈 49.216.40.4 12/21 08:22
cir72: 隔壁桌好像是包養SD在見面XD 49.216.40.4 12/21 08:22
yannick80116: 柵欄常亂解釋法條阿 117.56.59.97 12/21 08:22
romeie06: 看來民進黨為了統一後人民不會太過抵觸 49.217.241.183 12/21 08:23
romeie06: 煞費苦心 49.217.241.183 12/21 08:23
xulzj524: 台灣央視最後會獎落誰家呢 1.34.72.168 12/21 08:24
kairiyu: 就知道有人會來護航 笑死XDDDDD 101.10.4.136 12/21 08:25
ATrain: aSugarDating = 包養SD? 101.10.4.136 12/21 08:25
l33t98: 還想凹 偷換概念太明顯了吧? 180.217.249.88 12/21 08:25
apple1235566: 匯流斷章也有問題啊 你是小朋友跟老 39.15.32.113 12/21 08:28
apple1235566: 師告狀隔壁同學也偷帶手機 你為什麼 39.15.32.113 12/21 08:28
apple1235566: 不行帶? 39.15.32.113 12/21 08:28
anel2015: 就算不違法 這種明顯違反職業道德 反民 39.10.40.223 12/21 08:29
grado0802: 未看先猜這包養網 39.10.40.223 12/21 08:29
anel2015: 主的行為都不該被認可 39.10.40.223 12/21 08:29
keepbusy: 所以你接受其他台學三立嗎? 42.77.33.31 12/21 08:29
fcz973: 對,中夭也可以咖掉功德金孫政見114.140.105.179 12/21 08:34
bbiiggppiigg: 原來如此 可能確實沒違法吧 但是反 61.228.78.78 12/21 08:40
bbiiggppiigg: 正我是不認為媒體有權力幫公民做選 61.228.78.78 12/21 08:40
smilejin: 有人知道包養SD是什麼嗎 61.228.78.78 12/21 08:40
bbiiggppiigg: 擇 61.228.78.78 12/21 08:41
sean5236921: 垃圾行為 依法行政 依舊是垃圾行為; 211.76.65.192 12/21 08:41
sean5236921: 塔綠斑不懂 因為是塔綠斑 211.76.65.192 12/21 08:41
alotofjeff: 對啊三立沒違法就不能批評喔?如果TVB 42.74.220.167 12/21 08:42
alotofjeff: S這樣幹你們塔綠不氣瘋才怪 42.74.220.167 12/21 08:42
qusekii: 一定又是這包養網 42.74.220.167 12/21 08:42
Zsanou: 宗教說違法就違法,信徒沒在想的223.137.168.219 12/21 08:49
tso2054852: 炒地p說的話,信徒都沒在聽 202.39.169.242 12/21 08:50
goldmouse: 吃屎也不違法 1.200.21.155 12/21 08:52
skyexers: 辦法第2條第2項 講的是"電視時段"......218.173.231.145 12/21 08:58
skyexers: 哪裡寫電視台指 台視中視華視民視公視?218.173.231.145 12/21 08:59
Y949731: 包養平台不意外218.173.231.145 12/21 08:59
skyexers: 法條自己貼的 連內容都沒看過?218.173.231.145 12/21 08:59
wetteland: 柯粉都是法盲,好可悲 123.193.251.26 12/21 09:03
Mimmature: 厚臉P跟信徒只想把不挺柯的媒體全關掉 1.160.191.168 12/21 09:03
Mimmature: 這樣才會有家鄉的感覺 1.160.191.168 12/21 09:03
Mimmature: 這是來自祖國的善液 1.160.191.168 12/21 09:03
T730733: 覺得包養網EY嗎 1.160.191.168 12/21 09:03
rafe: 至少違反了新聞倫理吧,啊我忘了民進党支持 68.173.88.187 12/21 09:06
rafe: 者都很無恥不在乎 68.173.88.187 12/21 09:06
pupu20317: 吵不過違法就開始吵行為 柯糞果然很棒X 49.216.82.144 12/21 09:07
pupu20317: DD 還有藍媒如果這樣幹我根本沒差 因 49.216.82.144 12/21 09:07
pupu20317: 為我又不會去看藍媒 49.216.82.144 12/21 09:07
FireStation: 包養網站葉配啦 49.216.82.144 12/21 09:07
rafe: 他們恨不得把柯文哲的片段全部卡掉 68.173.88.187 12/21 09:07
rafe: 藍媒這樣幹就是以前的黨政軍進入媒體啊,當 68.173.88.187 12/21 09:09
rafe: 年明明就幹的要死 68.173.88.187 12/21 09:09
rafe: 現在拿來幹別人幹的超爽還護航的理直氣壯 68.173.88.187 12/21 09:10
rafe: 以後派警總直接逮捕異議人士我想綠腦也會說 68.173.88.187 12/21 09:11
Thobel: 記者收了包養網多少啦 68.173.88.187 12/21 09:11
rafe: 逮捕藍白我沒差 68.173.88.187 12/21 09:11
rogerlarger: 先扯違法,被打臉就扯道德 42.78.164.19 12/21 09:24
skyexers: 殘障人士喊人法盲www218.173.231.145 12/21 09:27
LEBRON99: 黨政軍退出媒體?綠畜去給狗幹 101.12.89.16 12/21 09:28