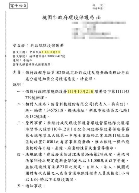
※ 引述 《copycat603 (yo)》 之銘言: :   :   : ※ 來源為FB/推特,則文章標題須為來源名稱。(ex:人名、粉絲團名…etc ) ※ : 黃國昌FB : 1.轉錄網址︰ : ※ 請附上有效原文連結或短網址 ※ : https://reurl.cc/N41EYQ :   :   : 3.轉錄內容︰ : ※ 請完整轉載原文 請勿修改內文與刪減 ※ : 抓小放大、作作樣子的鄭文燦 還有臉出來嘴 :   : 看到鄭文燦拿「侑晉科技在我擔任桃園市長任內總共被裁罰18次」,說我刻意隱瞞資訊來 : 抹黑他,感到非常可笑。 :   : 我說的是「有毒廢棄物頃倒」裁罰的部分,侑晉科技2021年12月1日經行政院環保署、內 : 政部警政署執行搜索查獲有毒事業廢棄物後,鄭文燦市府2022年一整年都沒有對此部分進 : 行開罰,何來抹黑? :   : 鄭文燦如果要拿裁罰18次為自己辯解,那我就一次一次攤開來給大家看,扣除掉6次係依 : 《空氣污染防制法》開罰,其餘12次開罰的事實包括(詳參附圖): :   : 「未於清運後35日確認處理情形」2022/10/25 : 「委由未領有甲級廢棄物處理清除許可之公司清運」2022/10/25 : 兩次「未於收受事業廢棄物30日內完成處理」2022/3/22、 2022/2/17 : 「產品申報異常申報資料有錯誤」2021/7/15 : 「查獲處理許可證登載允收標準中未允許之物」2021/6/29 : 「廢液超過30日未處理完成」2021/6/29 : 「坩鍋爐未登載於處理許可證」2021/6/29 : 「立式熔解回收爐延遲通報」2021/6/6 : 「107年7月開始申報貯存至109年12月9日才有清運記錄」2021/1/7 : 「存放非有害有機廢液或廢溶劑、廢液閃火點小於60℃,與許可附錄廠區配置圖不符」 : 2020/4/30 : 「監視系統故障亦未即時通報」2019/7/14 :   : 這些「違反事實」,如同鄭文燦所說,「環境部的網站上都可以查到,是鐵的事實」,請 : 問鄭文燦,有哪一次跟「有毒廢棄物頃倒」相關?你是不識字還是想刻意誤導大眾? : 堂堂行政院副院長,用毫不相干的裁處帶風向,還敢說我公然說謊,真的是滑天下之大稽 : ! : 我看以後除了叫賴清德 #賴著不拆 ,鄭文燦就叫 #鄭在說謊 ! :   :   :   :   :   :   :   : 4.附註、心得、想法︰ : ※ 40字心得、備註 ※ : 選舉剩沒幾天 還去戳黃國昌 我看賴神真的慘了 : 身上一堆洞還不低調 硬要跟人戰 : 從來沒想過40趴賴會落選 : 真的太離譜了 :   :   : ※ 「Live」、「新聞」、「轉錄」、「舊聞」及 轉錄他方內容之文章 : 每日發文數總上限為3篇,自刪與板主刪除,同樣計入額度 ※ :   鄭文燦昨天又回復了 111/10/21環保署(今環境部) 才將這個案子移送桃園環保局 同年11/3環保局認定違法 發文給侑晉科技請他們陳述意見 今年2/1~2/14正式開出三份裁處書 有公文為證 https://i.imgur.com/Gn8F1Ru.jpg
https://i.imgur.com/9Wf7Rj2.jpg
https://bit.ly/482TQpL 目前黃國昌還沒有最新回應 只宣傳啥民眾開講 發文時間晚於鄭那篇文 https://i.imgur.com/9J94Ncd.jpg
https://i.imgur.com/HBTtWCG.jpg
阿昌~~~ 出來面對~~~ 我想看你打肥燦臉 -- ※ 發信站: 批踢踢實業坊(ptt.org.tw), 來自: 27.242.186.93 (臺灣) ※ 文章網址: https://ptt.org.tw/HatePolitics/M.1702960981.A.042
miler22020: 國有地 讚 71.212.144.119 12/19 12:43
skyexers: 維安特勤掃地 讚111.242.154.221 12/19 12:45
hayama76: 所以是中央拖囉 @@223.139.240.245 12/19 12:45
deann: 2/1是鄭文燦任內嗎??220.128.121.214 12/19 12:45
ssiou: 自從國蔥配過好油之後,他的公信力只剩0.1% 220.129.6.11 12/19 12:45
ejoz: 求包養...管飽就好XD 220.129.6.11 12/19 12:45
CavendishJr: 11/3認定違法沒看到嗎 27.242.186.93 12/19 12:45
ssiou: 要怪誰呢? 220.129.6.11 12/19 12:45
CavendishJr: 阿昌趕快打臉阿燦喔~~~ 27.242.186.93 12/19 12:46
chenstar1234: 狗畜老師又丟臉了 49.216.166.15 12/19 12:46
LeeSeDol: 黃國昌真的超會抹 116.89.138.235 12/19 12:46
FishRoom: 阿姨!我不想努力了(求包養) 116.89.138.235 12/19 12:46
sheng319: 侵占國有地的咖還有人信喔218.164.226.160 12/19 12:47
chiang0829: 油蔥真的沒人要信了啦! 118.163.7.73 12/19 12:48
sheng319: 而且故意不把罰的金額列出來218.164.226.160 12/19 12:48
meowgy: 求官存異 211.23.129.134 12/19 12:48
tsgd: 可以解釋成為什麼總是不告發嗎 36.230.7.227 12/19 12:50
KsiR: 有沒有富二代要包養 36.230.7.227 12/19 12:50
CavendishJr: 司法監察院被控制了!!! 27.242.186.93 12/19 12:51
faker007: 阿燦應該加大力度直接提告 別落人口實 220.136.11.176 12/19 12:54
SnakeO: 國蔥就沒當過官,不了解行政程序要時間跑吧 140.127.249.28 12/19 12:54
KickAcer: 說書名嘴不期不待 42.74.35.201 12/19 12:56
bruce2248: http://i.imgur.com/y6Znftz.jpg 111.81.73.204 12/19 12:56
peoples: 身邊有朋友被包養 111.81.73.204 12/19 12:56
tsgd: 這照片 我每次看到洪姐的表情就覺得很好笑 36.230.7.227 12/19 12:58
dandes0227: 戰神已經前往下一個戰場了^^ 1.163.154.107 12/19 12:59
biopdm: 時間序排出來就很清楚了 220.143.17.19 12/19 13:02
nekogogogo2: 肥燦真讚,不愧是獵地阿哥 101.12.50.95 12/19 13:06
deann: 11/3也不是桃園市環保局認定違法220.128.121.214 12/19 13:11
wilmer: 亞洲最大包養平台上線了220.128.121.214 12/19 13:11
deann: 是環保署認定違法移送來的220.128.121.214 12/19 13:11
t13thbc: 黃國昌的D槽就降??????????123.193.227.232 12/19 13:12
ddg1802: 黃國昌的水準就是這樣啊,爆完罵完沒提180.217.197.194 12/19 13:17
ddg1802: ,等社會公評,垃圾行為!180.217.197.194 12/19 13:17
WLM531: 廢文蔥爆現在專門射後不理 有個屁用 還在223.137.204.221 12/19 13:17
badlip: 包養SD = SugarDaddy?223.137.204.221 12/19 13:17
WLM531: 胯下聞阿北啦223.137.204.221 12/19 13:17
k1popo80: 2021(110年)12月查獲,2022(111)10 1.165.11.234 12/19 13:18
k1popo80: 月環保署才移送桃園,2023(112)2月才 1.165.11.234 12/19 13:18
k1popo80: 開罰,不是拖到下台是什麼 1.165.11.234 12/19 13:18
CavendishJr: 紅酒大師繼續凹~~~~ 27.242.186.93 12/19 13:21
piggyoil: 這個包養網正妹好多 是真的嗎 27.242.186.93 12/19 13:21
CavendishJr: 原來環保署10月才移送過來是鄭文燦 27.242.186.93 12/19 13:22
CavendishJr: 的問題 27.242.186.93 12/19 13:22
CavendishJr: 柯網軍加油啊~~~ 27.242.186.93 12/19 13:22
deann: 110年就查到了 卻要等111年環保署移送220.128.121.214 12/19 13:39
deann: 會支持民進黨的果然都是垃圾居多220.128.121.214 12/19 13:39
TwixBar: 真的有這麼多人在找包養220.128.121.214 12/19 13:39
deann: 難怪需要廢棄物處理法來處理220.128.121.214 12/19 13:39
deann: 另外我也沒有挺柯 只是民進黨都垃圾需要清220.128.121.214 12/19 13:39
CavendishJr: 因為造謠柯文哲紅酒價格過,所以沒 27.242.186.93 12/19 13:46
CavendishJr: 有挺柯XD 27.242.186.93 12/19 13:46
CavendishJr: 為什麼當年要造謠,因為柯當時跟綠 27.242.186.93 12/19 13:47
boggicer: 有人可以分析一下包養平台的差異嗎 27.242.186.93 12/19 13:47
CavendishJr: 合作,現在不合作了當然就不造謠了 27.242.186.93 12/19 13:47