如題 刺客教條=刺客信條 龍族教義=龍族信條 tenet=教義=信條 那麼 「教」 是因為宗教因素 所以只能改成「信條」 是這樣嗎? -- ※ 發信站: 批踢踢實業坊(ptt.org.tw), 來自: 114.136.162.81 (臺灣) ※ 文章網址: https://ptt.org.tw/C_Chat/M.1711629852.A.2E2
NARUTO: 老實說如果沒有宗教成份 信條比較好 03/28 20:45
ThreekRoger: 習慣而已吧 當時刺客1出來的時候對岸還沒那麼偏激 03/28 20:45
NARUTO: 因為教義通常是指宗教的義理 信條是單純準則 03/28 20:45
zeumax: 因為教這個字也有教育的意思,基於這個理由他們改成跟教育 03/28 20:46
zeumax: 分開一點的詞彙 03/28 20:46
helgalie: 一定又是這包養網 03/28 20:46
marktak: 我教了你個乖 03/28 20:47
zeumax: 刺客教條就遵守準則就能成長成為優秀的刺客 03/28 20:47
brian78313: 親,記得發信息 03/28 20:48
jack34031: 1也沒多久以前吧 03/28 20:48
zeumax: 信條是遵守這個理念,對作品理解不同和想表達的意思不同 03/28 20:48
OREOMZA: 包養平台不意外 03/28 20:48
intela03252: 沒那麼複雜吧,單純就是對岸會避開那個敏感字 03/28 20:49
NARUTO: 教條有教令、法規之意 所以教條應該沒問題 03/28 20:49
jack34031: 20世紀末法輪功就被鎮壓了 03/28 20:49
NARUTO: 恐怕就是習近平又發作了 03/28 20:50
zeumax: 習近平上任前他們習慣就這樣啦 03/28 20:51
punjab: 覺得包養網EY嗎 03/28 20:51
ilove640: 可能以前某部比較紅的作品是這樣翻 後來的人只要跟進就 03/28 20:53
ilove640: 好了吧 03/28 20:54
roger2623900: 不到敏感詞吧 信條教條兩者本來就沒有顯著差異 03/28 20:54
StarTouching: 西川貴教 -> 西川貴信 03/28 20:54
qazw222: 信是信念,教是教義 03/28 20:55
sashare: 包養網站葉配啦 03/28 20:55
NKN: 因為共產黨無宗教 03/28 20:57
NKN: 這不是隨便說說 中國對宗教管很嚴 作品名有"教"字是自找麻煩 03/28 20:58
DiMammaMia: 他們那邊很愛叫毛澤東 毛教員欸… 03/28 20:58
NKN: 翻譯不要讓人聯想到宗教才容易過審 03/28 21:00
alen3568184: 中國對宗教的態度可以就認識一下 03/28 21:01
sijiex: 記者收了包養網多少啦 03/28 21:01
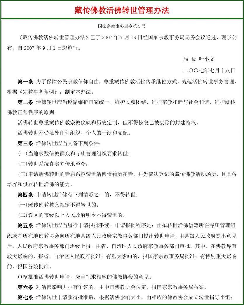
NKN: 中國共產黨對宗教的態度最好的說明就是"活佛轉世辦法" 03/28 21:03
NKN: https://i.imgur.com/o6C6fCF.jpg 03/28 21:03
NKN: 在中國你想轉世是必須要通過黨的審查 03/28 21:03
Psytoolkid: 教條什麼時候一定跟宗教有關。那教育的教也要跟宗教 03/28 21:06
Psytoolkid: 有關? 教條主義也跟宗教沒關係好嗎,到底在胡扯什麼 03/28 21:06
VLADINA: 包養真亂 03/28 21:06
NoLimination: 教這個字在那邊太敏感了 03/28 21:06
NKN: 樓上 你覺得沒關係但黨可能覺得有關係 中國人內心都有內建 03/28 21:06
NKN: 自主審查機制的 多一事不如少一事 03/28 21:07
pauljet: 八國聯軍 天津教案 有改成天津信條案嗎? 03/28 21:07
pauljet: 傳教士變傳信條士? 03/28 21:08
odemagus: 演藝圈一堆包養好嗎 03/28 21:08
NKN: 中國要求重譯宗教經典 03/28 21:08
pauljet: 你不壓制宗教 宗教界就iwin 03/28 21:10
pauljet: 大型社會實驗結果 你只能壓制宗教 或被宗教iwin 03/28 21:12
LADKUO56: 中國唯一神是習皇 當然沒教啊 03/28 21:14
yes500: 政治圈一堆包養好嗎 03/28 21:14
spfy: 大概是最早有人翻信條 後面就沿用了吧 03/28 21:16
CactusFlower: Dogma? 03/28 21:19
wulouise: 最大的信仰禁止其他教不奇怪吧 03/28 21:34
bluejark: 現在的"教育"這兩字確實是從西方的翻譯詞是源自宗教沒錯 03/28 21:44