作者jack880828 (場外棒球阿嬤)
標題[情報] 世壯運 選拔賽 報名詳細資訊(決賽大巨蛋)
時間2024-02-23 00:25:58
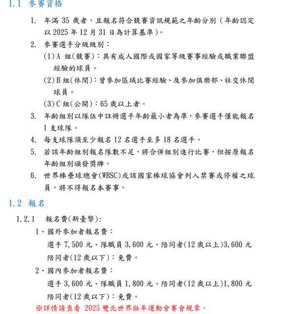
有分三組
競技組 休閒組
其中分成35+ 45+ 55+
打過職棒 國家隊的選手須報名競技組
軟式組
給65+的選手
2025年五月將於 天母 三重 新莊 舉辦預賽
決賽在2025年 5/27 28於大巨蛋舉行
https://i.imgur.com/fYBFMnK.png
應該是鄉民們最有機會站上大巨蛋的一場比賽?
比賽採取自由報名 報名費3600
一支球隊最少12人最多18人 需評估身體能力 健康狀況
https://i.imgur.com/lMvSl2Q.png
之前有新聞報導 周思齊有意願報名參賽
https://i.imgur.com/Zn7evye.png
我猜到時候競技組應該是一群神獸級選手神仙打架的場面
可能陳金鋒 彭政閔之類的吧 希望到時大巨蛋能響起他們的應援曲
--
※ 發信站: 批踢踢實業坊(ptt.org.tw), 來自: 111.252.2.20 (臺灣)
※ 文章網址: https://ptt.org.tw/Baseball/M.1708619160.A.90F
推 suzhou: 要先找到願意組隊繳費的隊友 02/23 00:28
推 weiforever: 有鄉民朋友要一起組一隊PTT代表隊嗎 02/23 01:55
推 chiachiafans: 泰山要不要復出一下 02/23 01:58
→ wuri: 高國慶可以來一戰 02/23 06:11
推 wasir66: 選民該上了 02/23 07:30
推 Thobel: 有錢人一堆包養好嗎 02/23 07:30 推 snocia: 原來2025的世壯運在台灣 02/23 10:03
推 eric10030132: 這應該不是選拔賽,自行報名就可以了,只是1個人360 02/23 10:34
→ eric10030132: 0元一隊就64800元了好貴喔! 02/23 10:34
推 easyleeful: 鈴木一朗的KOBE CHIBEN可以參賽嗎? 02/23 11:28
→ zxcv40604: 首先你要35歲 02/23 13:11
推 Reji: 學生妹被包養多嗎 02/23 13:11 → cccmn: 太好了 讓天團擠去世運開演唱會 證明巨蛋屬於球迷的 02/23 15:20