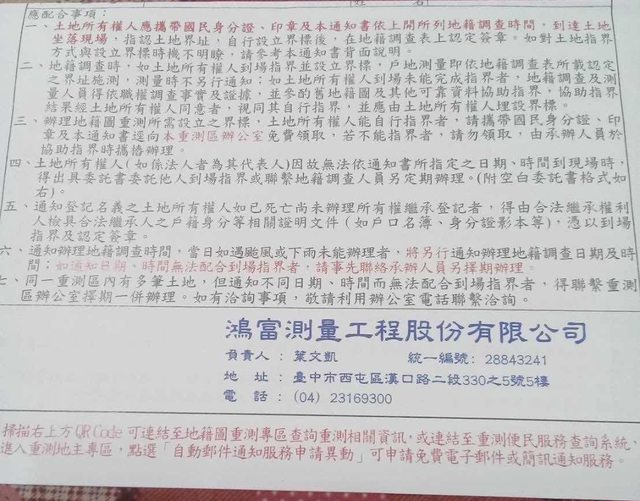
前陣子剛在北區買了間小套房 身分證也順利變更成為台中人 然後今天這封土地測量信寄去老家 問了買房子的同事他也不知道是什麼 也沒遇過 然後他上面的地質調查土地座落我也不知道是不是屬於我這 想請問有經驗的廣大台中版友 1. 我一定要配合嗎?不做會怎樣 2. 我當初去地政事務所辦戶籍登記,他說所有政府單位資料會同步更新,那這份還寄去 我家,重點還寄了兩份 3. 假設配合,老實說什麼界標的我也不懂啊>< 請問我該注意什麼呢?需要費用嗎? 謝謝大家 https://i.imgur.com/ak43Cth.jpeg
https://i.imgur.com/QVwxqoS.jpeg
----- Sent from MeowPtt on my iPhone -- ※ 發信站: 批踢踢實業坊(ptt.org.tw), 來自: 27.52.37.49 (臺灣) ※ 文章網址: https://ptt.org.tw/TaichungBun/M.1729528748.A.C89
YU1225: 你又不是申請人 不用付錢 118.232.26.70 10/22 00:46
YU1225: 不是申請人 可以去看看實際位置 118.232.26.70 10/22 00:47
YU1225: 不然自己申請還要錢 118.232.26.70 10/22 00:47
larry91033: 重測就是政府為了更新圖資訊息及精確111.246.127.126 10/22 00:48
larry91033: 度,每隔段時間就會重新測量地界,重111.246.127.126 10/22 00:48
larry91033: 測你可以不到,但是如果有爭議你不能111.246.127.126 10/22 00:48
larry91033: 聲請異議復丈,有些人的土地一輩子也111.246.127.126 10/22 00:48
larry91033: 不會遇到重測,所以跟剛買房沒關係,111.246.127.126 10/22 00:48
larry91033: 只是你買了碰巧遇到這段地籍重測。111.246.127.126 10/22 00:48
tsami: 打個電話問看看 這第一次調查通常也不會釘 114.41.187.227 10/22 00:52
tsami: 界,問你界址你可能也一問三不知,和承辦 114.41.187.227 10/22 00:52
tsami: 說照協助指界再去看界址就好。 114.41.187.227 10/22 00:52
Qua3small: 日前有收到 因為他們附近案件會 1.200.148.103 10/22 01:03
Qua3small: 一起做 所以遲到蠻久 且早就側 1.200.148.103 10/22 01:03
Qua3small: 測好了 1.200.148.103 10/22 01:03
Qua3small: 鄰居大家只是當橡皮章 蓋印而已… 1.200.148.103 10/22 01:03
Qua3small: 有土地侵占 但上已有建物 不能怎樣 1.200.148.103 10/22 01:03
Qua3small: 而你問的所有規定 通知單上都有寫 1.200.148.103 10/22 01:05
YU1225: 不用錢 很重要 118.232.26.70 10/22 01:30
voyage0131: 有土地侵佔 國有署會來討錢啊 租或買112.104.149.115 10/22 01:32
Qua3small: 是被鄰居侵占 但吵起來很複雜 1.200.148.103 10/22 01:34
Qua3small: 不用錢 他們不給拍照測量好的圖 1.200.148.103 10/22 01:37
Qua3small: 聽人員快速說明 他們測完的結果, 1.200.148.103 10/22 01:37
Qua3small: 然後蓋章 end。第一次不去 會再通知 1.200.148.103 10/22 01:37
Qua3small: (他們人說的) 不去的法規 單子上有 1.200.148.103 10/22 01:37
Qua3small: 單子上大意就是4f說的 不得再異議 1.200.148.103 10/22 01:39
Qua3small: 他們測的最終結果 好像未來可以 1.200.148.103 10/22 01:41
Qua3small: 跟政府(付費?)申請地籍圖 1.200.148.103 10/22 01:41
s8955439: 北區賴厝部附近都在重測,沒有問題 111.82.68.32 10/22 07:26
abc0312: 這種問題我應該會去問社區, 因為那些人 180.217.65.125 10/22 08:24
abc0312: 跟你在同塊地號上, 180.217.65.125 10/22 08:24
laigeorge89: 這個應該是要和其他區權人一起的吧? 111.82.250.114 10/22 08:47
laigeorge89: 不然不了解亂指還可能指錯少一塊 111.82.250.114 10/22 08:47
laigeorge89: 問管委會最準 111.82.250.114 10/22 08:47
miamine: 好的 以上謝謝大家 27.52.37.49 10/22 10:09
nyk3: 收到需在週四測量的信件,那天出國故打電話去 123.240.30.233 10/22 20:25
nyk3: 改期,回只是通知不用參加測量 123.240.30.233 10/22 20:25
nyk3: 一樣住北區賴厝里 123.240.30.233 10/22 20:26
jack0520: 你如果只是套房,只需要去蓋章就好了, 211.22.143.253 10/22 21:45
jack0520: 土地啥的跟你也沒關係,房子都蓋好了。 211.22.143.253 10/22 21:45
jack0520: 這剛好我同學的公司承攬的地籍圖重測 211.22.143.253 10/22 21:45
liaojc1688: 透天的才有實益,整塊土地都你的,大123.241.242.237 10/23 00:05
liaojc1688: 樓去幹嘛123.241.242.237 10/23 00:05